大学|39所985大学对高考“3+1+2”选科要求,呈现4大特点,考生要关注

文章图片

文章图片

文章图片

随着河北、重庆、湖南、湖北、广东等8地实行新高考 , 关于新高考“3+1+2”选科问题 , 一直令家长和学生比较头疼的一件事 , 有人说“物理+地理+生物”是最佳选科组合 , 也有人说“历史+地理+政治”是最差选科组合 , 到底哪个组合比较好 , 仁者见仁智者见智 。
不过对于新高考“3+1+2”选科 , 我们一般是做“减法”选科 , 就是先从历史和物理中选出一科后再选择其它科目 , 然而选科关系到高考选报专业 , 那新高考选择物理好还是选择历史好呢?
最近国内39所985大学公布了对高考“3+1+2”选科要求 , 想必各位家长和考生也已经看到了吧 , 是不是与大家想象中的差别较大 。
比如像计算机、金融类、财务管理、工商管理类等专业以前是文、理科考生都可以报考 , 可现在大多数985大学要求必选物理 , 特别是理工类大学 , 要求选科物理的专业高达95%以上 , 花小妹也是认真看了39所985大学对高考“3+1+2”选科要求 , 总结出4点 , 分享给大家 。
1、90%以上专业要求选物理??对于高考“3+1+2”选科 , 不看985大学专业对选科要求 , 我们可能选择历史科目较多些 , 可985大学给出选科要求后 , 我相信很多考生和家长心理需要重新做打算了 。
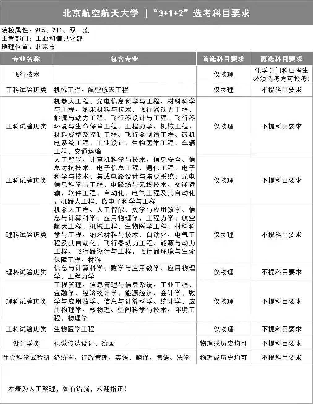
除了一些偏文科类的985高校比如中央民族大学、中国人民大学、北京师范大学、华东师范大学外 , 其它大学的90%以上专业基本上都要求选“物理” , 比如天津大学、中国科学技术大学 , 基本上不招选“历史”科目的考生;比如工科类、农学类、医学类(护理学除外)也是都要求选“物理” , 可以说如果不选物理 , 那你想上985大学工科专业基本上不可能了 , 换句话 , 学霸想上985大学 , 最好选物理 。
2、真正要求选“历史”科目的专业比较少?对必选“历史”科目的专业比较少 , 像985高校中国人民大学 , 人文科专业国内实力第一 , 可它开设的专业大多数是不做选科要求的 , 如语言类、财经类、设计学类、工商管理类等专业选物理可以报考 , 选历史也可以报考 , 就看考生总分高低了 。
比如北京师范大学、华东师范大学的专业对选历史科目也是没有 , 它们的语言类、金融学、工商管理类、教育学类等专业也是不要求具体选科 , 选历史或选物理都可以报考 , 不过考生若是报考武汉大学的历史学类、中国语言文学类、哲学类、心理学、人文科学实验班则是需要选历史科目的 , 这一点考生要看清 。
大多数985高校文科类专业是不要求选历史科目的 , 比如山东大学、厦门大学、吉林大学等院校 , 语言类、财经类、哲学类、政法类等专业是没有做选科要求 , 大家要明白 , 选历史或选物理都是可以的 。
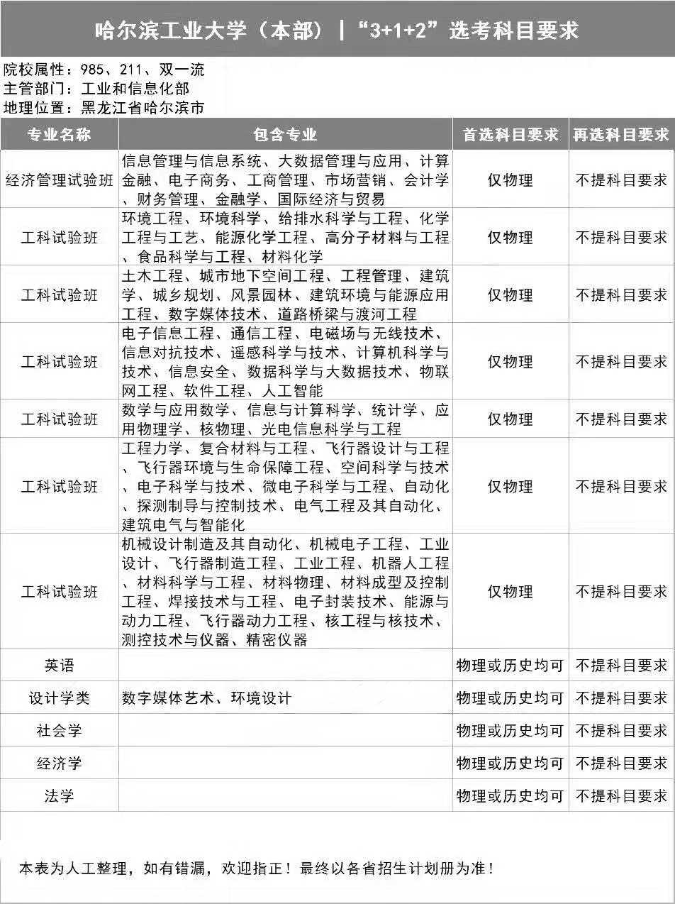
3、理工类大学更偏重对“物理”科目要求众多理工类985大学比如清华大学、哈尔滨工业大学、东南大学、天津大学、西北工业大学等高校 , 如果你想报这些大学的金融、统计学、财务管理等专业 , 你也需要选物理科目 。
可能你报考武汉大学、吉林大学的财经类专业就不需要选择物理科目 , 可若是你报考哈尔滨工业大学、东北大学、天津大学等财经类专业就要选择物理科目 , 这也是理工类大学专业对“物理”科目的要求 , 所以如果你想报考理工类985大学 , 最好选择物理科目 , 否则你可能连统计学、会计学专业也报考不了 。
- 大学|有种“整容”叫上大学,4年前后差距很明显,男生比女生变化还大
- 高校|双一流大学“大洗牌”,3所985高校或“降级”,武大逆袭
- 北京|大学毕业后,你混得最好的同学怎么样,你自己混得怎么样呢?
- 大学校园说|大学毕业后,你混得最好的同学怎么样,你自己混得怎么样呢?很符合“二八定律”各行各业的都有过多的比较毫无意义小编总结
- 河南|妙哉!教育部不支持部属高校去河南,河南选调生不要985异地校区
- 教育部|教育部最新通知,大学、中学、小学寒假统一提前,可家长却很伤心
- 中学|教育部发布通知,中小学生迎来好消息,大学生迎来一个“坏消息”
- 法学|有没有哪些大学专业是越老越吃香的?
- 大学|这些优秀的重点大学都有自己独特的“江湖称号”!16个称号汇总!
- 大学|北京的这所大学不是军校,学生却可以享受军校待遇,毕业还包分配
