吉林省|吉林省此地发布停课通知

文章图片

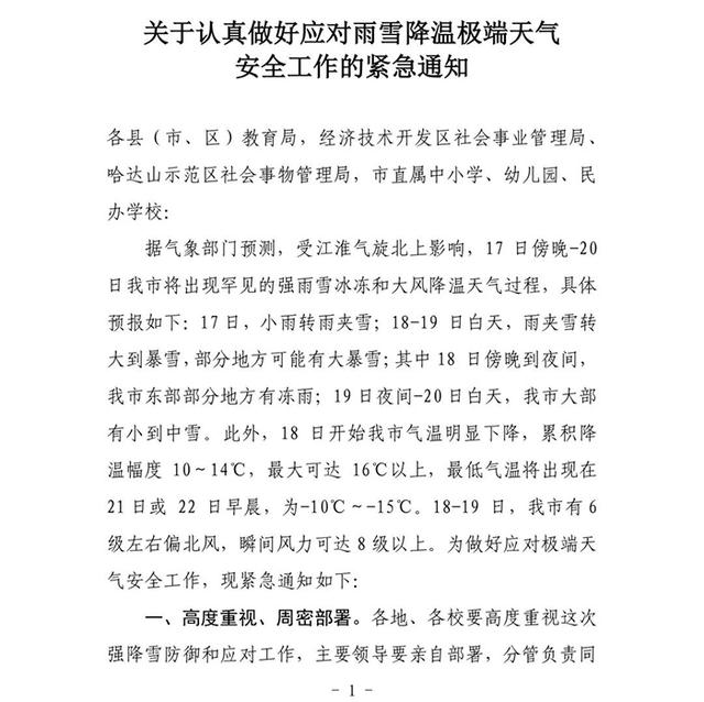
松原市教育局发布停课通知:11月18日-20日校车全面停运 , 校车运行的学校18日-20日停课 。 其他各级各类学校19日-20日停课 。 18日取消晚自习 , 可根据天气情况提前放学 。
来源:掌上吉林
【吉林省|吉林省此地发布停课通知】吉林日报全媒体 编辑:吕游
- 贸易|前10月吉林省外贸实现正增长
- 数据宝 市值挤进全球前六,10家新能源汽车公司发布年报业绩预告,有业绩增长近40倍,车企又开撕?造车新势力股价上涨1125.12%
- 贵州茅台发布澄清公告!
- 云南发布通告:解除孟定镇坝区和清水河、班幸片区居家隔离
- 品 玩微软 Surface Duo 仍准备在美国之外的市场发布
- 数据宝车企又开撕?造车新势力股价上涨1125.12%,市值挤进全球前六,10家新能源汽车公司发布年报业绩预告,有业绩增长近40倍
- 业绩|车企又开撕?造车新势力股价上涨1125.12%,市值挤进全球前六,10家新能源汽车公司发布年报业绩预告,有业绩增长近40倍
- 科技阿维 256GB+双1200万,顶尖旗舰售价大跳水,发布九个月下跌4000元
- 中国驻乌干达大使馆凌晨发布重要提醒
- 凌晨!中国驻埃塞俄比亚使馆发布紧急通知
