|(第三节)闲鱼无货源入门保姆级教程,轻资产创业导向

文章图片

文章图片

前面两节讲闲鱼无货源的核心模式以及如何选择爆品 , 那这个时候如果我们想要进场开干的话第一步肯定就是需要准备好账号了 。 那该如何准备账号呢?这个账号需要注意哪些细节和操作呢?本节内容将详细讲述关于账号的注册和规避被官方判定为营销号的方法 。 如果你是空降到这一节的 , 那么我建议你能从第一节开始看起 , 相信你会对本项目有更深的了解 。 好了 , 啰嗦的话就不说了 , 咱们正式开始第三节教程:账号体系如何去做 。
关于闲鱼的账号类型一共有两种 。 第一种是个人账号 , 另外一种是企业账号 。
如果是个人注册的话每个人可以有三个zfb , 对应三个闲鱼号 。 有一点很重要就是你的zfb的芝麻信用分越高 , 那你的账号权重也就越优质 。 企业注册的话 , 一个企业可以绑定10个子账号 , 最多可以绑定14家店铺 。 这是我了解下来不同账号体系之间的区别 。
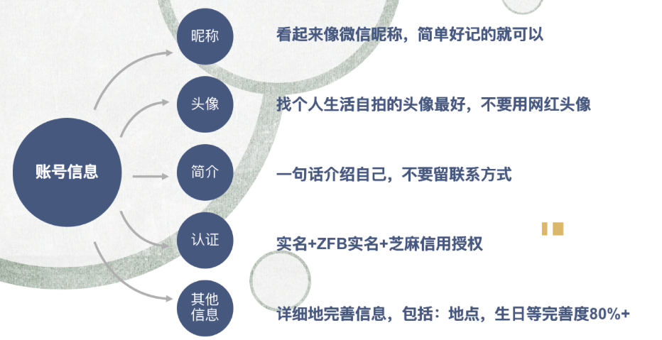
我们注册完账号之后就需要设置我们的账号信息 , 像昵称、头像、简介等等 。 做闲鱼跟做某宝和某夕夕是完全不一样的 , 闲鱼的话我们就当成是一个个人玩家在做 , 我们不需要表现得太过于专业 , 越随意越好 , 太专业的人在闲鱼反而不是那么受欢迎 , 这个是精髓 。
顾客在看到我们整个账号的时候第一感觉是:他不是商家也不是一个专业的玩家 , 是一个很普通的卖闲置的个人用户 。 所以我们从整个昵称头像简介等设置都要凸显我们是个人用户这个点 。
昵称:我们就随意取简单好记的就行 , 不需要叫什么什么店 , 什么什么杂货铺之类的 , 这样反而会适得其反 。
头像:不要去用什么网红头像那种 , 最好的话我建议是用我们自己的生活照或者个人的自拍 , 这样无形之中亲和力就会更近一些 。
个人简介:简介里面千万千万不要留联系方式 , 这是禁区 , 一定要记住 。 最好呢就是通过一句简单的话介绍一下自己 , 让对方知道你是谁 , 你是干嘛的就行 。
认证:它有三重认证 , 一个是实名认证一个是zfb的实名最后一个是芝麻信用授权 , 这三重一定要搞定 , 都搞定后我们账号的权重会相对的高一些 。
其它基础信息:这个也很重要 , 最好是把能填的都填上 , 最起码要保证这些信息的完善度达到80%以上 , 这个时候呢账号就可以正式开始投入使用了 。
一个新号最主要的就是要规避官方营销号的判定 。 所以有个大家都知道的名词叫作:养号 。 那它的作用是什么呢?就是为了不让平台判定你的账号属于营销号范畴 。 如果你的账号频繁的做一些反常规的操作那就非常容易被平台检测到 , 从而被判定为营销号 , 这个时候平台就会给你的账号降权甚至不给你流量 , 更严重的话会封号 。
三个操作规避营销号风险 。
第一:这个账号要每日签到 。 在你的账号左上角有一个签到的按钮 , 签到可以领取闲鱼币 。
第二:浏览商品 。 我们要像一个正常的用户一样 , 平常没事的时候打开闲鱼 , 刷刷里面的商品 , 浏览一下同城或者其他的一些产品 , 多看一些 。 尽量让自己的账号伪装成个人用户正常使用 。
第三:会玩板块 。 这个版块很重要 , 记住要常进会玩版块去评论或者点赞一些帖子 。
通过以上三点后我们的账号经过一个3-7天的小周期就可以养成一个正常使用的账号 , 这个时候我们再运营再发布商品做无货源电商就完全没问题了 。
今天讲的都是一些很琐碎的事 , 但是如果你忽视的话很有可能在后面你花了很多时间但是没有运营起来 , 没有流量没有成交 , 那这就是一个很头疼的事情了 。 所谓细节决定成败 , 所以我们一定要把每个细节做到位 。
私信回复“闲鱼教程”免费获取全系列教程 。
好了 , 关于闲鱼的账号体系我们今天就讲到这 , 我们在下节再见吧!
【|(第三节)闲鱼无货源入门保姆级教程,轻资产创业导向】
- 河北网络广播电视台 |2022第七届生物发酵饲料技术创新与营养高峰论坛
- path|熟练得不像第一次!OPPO Pad不止做颜值天花板,流畅性能也亮眼
- 小米|小米MIUI 13稳定版第二批最全升级名单公布,有部分已收到推送!
- 显卡|大家用的第一个显卡是什么型号的?
- 音箱|在闲鱼上买的二手音箱靠谱吗?
- b-2轰炸机|掌握了这个套路,无论用 Excel vlookup 函数查找第几次结果都很轻松
- 长三角|元气森林第6家自建工厂将落地江苏太仓,重点布局长三角地区
- OPPO Find X5 Pro天玑版获AI跑分第一 超亚军77%
- 成就奖|第 25 届 DICE 大奖获奖名单公布:《双人成行》获年度最佳游戏
- OPPO|OPPO这次在Find X5系列上针对第三方APP相机的调用优化还是很强的
