怎么知道孩子是不是发音不准?
可以参考以下几种问题来判断:
固定的音素发音不准,比如图图小时候会把瓜(gua)说成dua,哥哥说成嗒嗒(da),其实就是g这个音发成了d;
一个系列的音素都不准,很多人都有这个经历,zh\\ch\\sh都发不准,j\\q\\x也都不准,这种大部分都是发音位置错误;
前鼻音、后鼻音也一样,发音位置或者发音口型没掌握;
省略一些音素,有的省略声母,有的省略韵母;
如果很多音都发音不准,模仿不出来,一定要尽快去正规医院的言语矫正科,判断会不会是生理性、听力等问题。
如何初步判断是不是生理问题
千万不要默认为孩子的发音问题一定是发音位置发音技巧不对,发音的问题往往是口腔、声带、唇、听力等各种生理性问题导致的表象。
在家里,我们可以观察一下发音不准的孩子有没有这些问题:
舌系带过短:我们对舌系带有些误区,长短其实不是固定的标准,首先看年龄,两岁前都会相对短一些,两岁之后如果怀疑是舌系带短可以通过孩子的舌尖是否能伸出口外,是否能接触上齿龈来判断。但如果没影响发音,都不必焦虑,无法自行判断就去看医生;
是否经常流口水;
是否能够很顺畅的使用吸管;
吃东西时候咀嚼、吞咽是否正常;
说话声音是否过大,或者听不清别人说话的情况;
咬坚硬的牙力够不够。
但是这些判断未必我们能把握的准,还是建议带有这些症状的孩子,去医院的言语科请专业医生判断是否需要干预甚至治疗。
如何进行发音训练
即使是有些生理问题,也是可以通过训练改进的。2-4岁是孩子学习语言的关键时期,所以如果能在这个期间进行纠正,效果更好。儿童医院的医生和我说了一些家长可以使用的方法:
口腔肌肉的力量练习:
吹气可以改善,比如让孩子吹口哨,和孩子一起吹泡泡、吹气比赛等等;使用吸管杯喝水,大家都会发现孩子小的时候口腔肌肉力量不够是不会使用吸管的,所以吸管是练习口腔肌肉的一个好手段;咀嚼训练,咬牙胶可以帮助建立下颚骨的力量。
纠正错误的发音习惯:
这是大部分孩子遇到的问题,因为没被及时纠正,或者语言环境太复杂,错误模仿了发音。
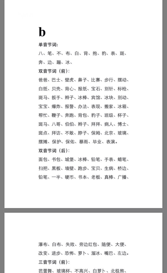
首先,对照《发音表》,圈出孩子现在有问题的音素,从单音开始。

文章插图
其次,总结出孩子问题的共性,比如是不是前鼻音后鼻音、平舌卷舌等问题。最后,就是个个攻破,让孩子模仿,在生活中强化一些音节的使用,不准的发音,多使用,多造句。
这个发音表有60页,从声母表、韵母表到单音节词、双音节词、三音节词,一步步练习。

文章插图
还有一些训练,比如气息训练、唇舌配合训练,不太适合在家进行,比较专业。
-END-
点点“在看”,笑得灿烂

文章插图
- 才子|孩子是这3属相,小时是孝子,长大是才子,一直在给父母争光
- 产妇|生下孩子后却取不出胎盘,产妇后悔没和医生说实话
- 秋裤|孩子最近一直感冒影响吃饭食欲,多吃开胃菜,鲜香营养下饭
- 父母们|二胎家庭“最强组合”,一儿一女不再是首选,很多家庭暗暗后悔
- 进产房|你生孩子的样子真恶心,让老公陪产,最后悔的决定
- 发育|3大关键期,激发宝宝语言发育,错过后悔一辈子!
- 产妇|60岁高龄产妇盛海琳,不惧争议坚持产下双胞胎,现在已经后悔
- 许江河|妻子怀孕五个月男人要求实行AA制,孩子生下来全家后悔了
- 感冒|孩子咳嗽不停是感冒还是肺炎?教你3点快速判断,不耽误治疗
- 月子期|这几样东西看起来不起眼,但孕期若是不提前囤好,产后宝妈会后悔
