双石|双石:朝鲜战争中,新中国怎就成了“唯一的侵略者”?( 二 )
于是,“谁是侵略者”又被朝鲜南方提了出来。
这是个很令联合国尴尬的问题:朝鲜南北双方都是内战一方,谈不上“侵略”;苏联没有武装力量在朝鲜,也谈不上侵略——或有武装人员参战,联合国既不敢也无法指认其“侵略”。如果这样指认,那就等于宣布联合国在与一个安理会常任理事国苏联进入战争状态,那差不多就等于宣布以“大国一致原则”而确立的安理会的解体——这差不多就等于宣布联合国解体。
美国有武装力量在朝鲜,却又不能指认自己是侵略者。
于是,联合国采用这样一种解决办法:
一、1951年1月31日,首先将朝鲜南方向安理会提出的“大韩民国遭受侵略之控诉”议案从议题中撤出——安理会是联合国唯一具有法定强制执行力的机构,它将议案撤出,意思就是它作不了把谁定义为“侵略者”这档事儿的主!
文章插图
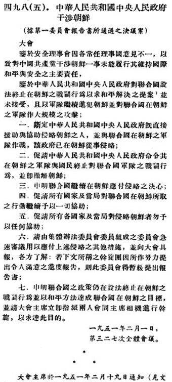
二、1951年2月1日,将一项名为“中华人民共和国中央人民政府干涉朝鲜”提案提交联合国大会通过,该提案“断定中华人民共和国中央人民政府既直接援助与协助侵略朝鲜之人,并与联合国在朝鲜之军队作战,该政府已在朝鲜从事侵略”——联合国大会决议是没有法定强制执行力的文件,说啥都没执行力,顶多有个道义高度。
文章插图
这个逻辑非常荒谬:联合国指认不出“侵略朝鲜之人”,却将“协助侵略之人”戴上侵略的帽子!堪称联合国历史的一个奇怪而又荒谬的决议。
三、1951年5月18日,联合国大会又通过了一个名为“应付朝鲜侵略事件之其他办法”的决议,宣布对中华人民共和国这个“侵略者”采取“战争手段”以外的“其他办法的”决议:“应付朝鲜侵略事件之其他办法”,宣布:“对中华人民共和国中央人民政府及北朝鲜政权统治下之地域实行禁运军械、弹药、军用品、原子能材料、石油、具有战略价值之运输器材以及可用以制造军械、弹药军用品之物资。”
于是,朝鲜战争中,就出现了中国这个唯一的“侵略者”。
这也是个非常荒谬的逻辑:美利坚合众国在远隔大洋的朝鲜半岛投入武装力量,不叫侵略,而中国在战火烧到自己家门口的时候出兵解除威胁,倒成了“侵略者”。
然而,历史就是这么无情。
二十年后,新中国重新回到联合国常任理事国席位上,联合国这个决议就面临着一个更为尴尬的问题:当年被裁定的“侵略者”回到了常任理事国席位上了!那么当年的这个决议,还有没有效力?是干脆宣布废除,还是让他不了了之?
没办法,只能选择后者——让这一纸文献继续留在联合国文献库中,以备史家们时时提出来打自己的脸!
- 书生考中进士,皇帝:此人太丑,不能要,多年后书生推翻一代王朝
- 三星堆|三星堆来自外星?假的!看完这几件文物就知道和中原关系多深!
- 《康熙王朝》中,那两道最关键的匿名奏折是谁上的?
- 唯一不被西方认可的中国王朝,已延续471年,国号是中国人代名词
- 末代格格在秦城服刑9年,丈夫在等待中发疯:姐姐川岛芳子害了我
- 罗贯中|三国隐居的“第一人”,诸葛亮都要求见,罗贯中却不爱提及
- 朱元璋|大臣被杀前, 从怀中掏出一样东西, 皇帝大惊道: 赶快给他松绑
- 中国女孩为爱嫁给非洲拳王,3年生下2个孩子,现在男方已二婚
- 永历帝|乱世中明朝的最后一位皇后,数次拼命救皇帝,南明灭亡后她很凄凉
- 中国古代的“典妻”和“质妻”
