按关键词阅读: 苹果 耳机 杭州

文章图片

文章图片

文章图片

文章图片

文章图片

文章图片
当我们按一下开关 , LED灯就会被点亮 , 然后定时几秒钟 , 最后自动熄灭 , 怎么实现这个功能呢?
如果通过单片机编程是很容易实现的 , 但如果不用单片机呢?
这可就有点犯难了 。
其实不用单片机 , 也有很多方法实现这个功能 。
接下来我们就使用555定时器来实现 , 在上一个视频中我们说过 , 它的应用非常广泛 , 利用555实现这个功能 , 对它来说简直是小菜一碟 。
555定时器有3个工作模式 。
上一个视频中 , 我们用555制作的LED灯闪烁 , 属于无稳态工作模式 。 因为它输出的电平一直在变化 , 没有一个稳定的状态 , 所以叫无稳态工作模式 。
而今天我们要应用它的单稳态工作模式 , 在它工作的时候 , 它一直输出低电平 , 而当我们按下开关时 , 它输出高电平 , 并延时一段时间 , 然后又自动恢复低电平 , 并一直保持 。
你看只有我们去触发它 , 它才输出高电平 , 而在默认情况下 , 它一直输出稳定的低电平 , 这就是单稳态工作模式 。
接下来我们说一说怎么让它去实现我们开头说的那个功能 。
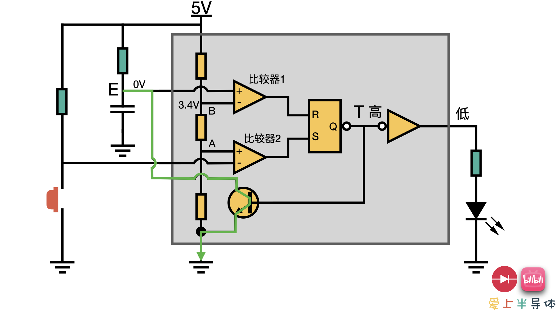
这是它的电路原理图 , 为了让大家更容易理解 , 原理图上省略了一些无关紧要的东西 。
555定时器部分 , 我们不再赘述 , 上个视频已经讲过 。
当我们给它上电之后 , 它的输出是低电平 , LED灯一直是熄灭状态 。
因为这个输出缓冲器对结果取反 , 此时T点应该是高电平 , 所以三极管此时导通 , 所以E点电压可以看做0V 。 而B点电压为3.4V , 对于比较器1而言 , 反向电压大于同相电压 , 所以它输出低电平 。
同理比较器2也输出低电平 。
如果都是低电平 , 触发器会一直保持这个状态 。
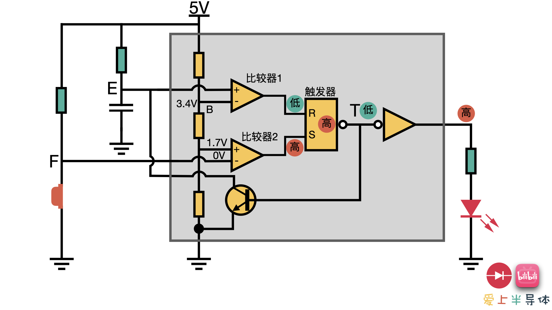
然后当我们按一下开关 , 注意是按一下就马上松开 。
按下的一瞬间 , F点的电压为0V , 对于比较器2 , 此时同相输入端大于反向 , 所以它输出1 , 对于触发器来说S为1R为0 , 所以它输出高电平 , 但是这个小圆圈会对结果取反 , 所以T点为低电平 , 后面再一次取反 , 所以它最后的输出就是高电平 , LED灯被点亮 。
还有就是当我们松开按钮之后 , F点即使电压变为5V , 但触发器的输出依旧为高电平 , 因为松开之后 , F点的输入变为5V , 比较器2的反相大于同相 , 它输出低电平 , 对于触发器来说两个都是低电平 , 它的状态不会发生改变 。
因为T点是低电平 , 所以三极管截止 , 相当于断路 , 此时电源开始往电容上充电 , 当充电到3.4V时 , 比较器1的同相开始大于反相 , 所以它的输出为高电平 , 对于触发器 , 此时R为1 , S为0 , 所以它输出低电平 , 经过两次取反之后 , 最终它的输出也是低电平 , 所以LED灯熄灭 。
此时T点为高电平 , 所以三极管又导通 , 电容开始通过三极管放电 , E点又会小于3.4V , 所以比较器1又开始输出低电平 , 但即使输出低电平 , 对触发器来说也没有影响 , 因为它的两个输入都是低电平 , 它会一直保持上一个状态 , 也就是输出低电平的状态 。
如果我们不按开关它会一直保持 。
最后我们来说一下 , LED灯的延时时间怎么算 。
当我们按下开关的一瞬间 , LED灯被点亮 , 电容充电到电源电压的三分之二时 , LED灯熄灭 。
这是延时时间t的计算公式 , 如果我们想要延时3秒钟 , 只需要选择10K的电阻 , 273uf(微法)的电容就可以 。
如果我们选择10F(法)的电容 , 100K的电阻 , 就能延时100万秒 , 也就是277个小时 。
好了视频到此结束 。
【耳机|不用单片机,用555实现定时器的功能,超级简单】
稿源:(未知)
【傻大方】网址:/c/1122a03262021.html
标题:耳机|不用单片机,用555实现定时器的功能,超级简单