按关键词阅读: 耳机 芯片 电源管理

文章图片

文章图片

我爱音频网曾经介绍过英集芯IP6816芯片获得了印度爆款耳机品牌boAt Airdopes 131应用 , 用于耳机充电盒内部电源管理 。 我爱音频网最近拆解了boAt Airdopes 408真无线耳机 , 内部采用英集芯的IP5516单芯片充电盒SOC方案 。
英集芯IP5516是一颗高度集成 , 单芯片的充电盒解决方案 , 可取代传统MCU+充放电管理IC多颗芯片的复杂方案 , 大大简化了充电盒内部电路 。 并且设计简单 , 大幅缩短产品开发及量产时间 。
boAt Airdopes 408耳机充电盒采用了跑道型的柱状结构 , 充电盒采用深蓝色配色 , 正面印有boAt品牌logo , 背面是Type-C充电接口 , 接口上方设置了四颗电量指示灯 , 用于指示充电盒内部电池电量状态 。
得益于使用英集芯高集成的IP5516充电盒SoC管理芯片 , 电池充电 , 同步整流升压 , 输出负载检测以及输出控制均由IP5516单颗芯片实现 。 同时芯片内置过压保护 , 无需外置过压保护元件 , 外围元件精简 。
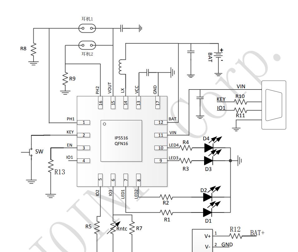
英集芯IP5516电源管理SoC特写 , 采用QFN4*4-16封装形式 , 单颗芯片可实现充电盒全部功能 , 可有效降低产品成本 。
英集芯IP5516是一颗多功能SoC芯片 , 内部集成5V同步整流升压 , 线性充电 , 电池电量指示 , 输出控制等功能 。 IP5516内置最大300mA同步升压转换器 , 并且内置路径管理 , 支持边充边放 。 内置的锂电池线性充电支持最大500mA充电输入 , 充电电流可调节 , 并且可根据适配器输出能力自动调节 , 支持定制4.2-4.4V电池 。 芯片内置10Bit ADC , 可支持1-4颗LED灯电量显示 。
IP5516内部还集成了两路负载检测电路 , 用于左右耳机充电控制 。 当耳机充满后会自动关闭升压输出 , 进入休眠状态 。 耳机充满电流可定制 , 电流检测精度高达1mA 。 芯片还支持NTC检测电池温度 , 确保电池在安全范围内充放电 。 芯片内部集成输入过压、输出过流、短路、过压及过热等全面完善的保护功能 。
据我爱音频网拆解了解到 , 目前已有漫步者、诺基亚、JLab、海贝、倍思、网易云音乐、Pioneer先锋、PIHEN品恒、boAt等品牌的TWS耳机充电盒大量采用英集芯的电源管理方案 。
【芯片|英集芯IP5516单芯片电源管理SOC获印度爆款耳机品牌boAt应用】得益于IP5516的高集成度 , 只需搭配电容、电感和电阻必须的外围元器件 , 即可组成完整的充电盒电路 , 支持按钮开关和霍尔开关定制 , 还可定制188数码管电量百分比显示 。

稿源:(未知)
【傻大方】网址:/c/112YN4I2021.html
标题:芯片|英集芯IP5516单芯片电源管理SOC获印度爆款耳机品牌boAt应用