回击!中方决定对美约160亿美元进口商品加征25%关税,23日起施行( 四 )
中方再次强调,由于美方不顾双方企业和消费者利益,一再升级事态,中方不得不采取必要的反制措施,以捍卫国家尊严和人民利益,捍卫自由贸易和多边体制,捍卫世界各国共同利益。
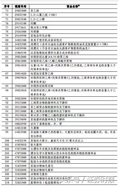
根据商务部8月3日发布的《关于对原产于美国的部分商品加征关税的公告》,将对原产于美国的5207个税目约600亿美元商品,加征25%-5%不等的关税,最终措施及生效时间将另行公告。今天的公告证实,商务部将于2018年8月23日12时01分起,对其中333个税目实施加征25%关税,清单的第148项—325项,均为各类车及车类用品。以下为具体清单:





- 猫小乐为了能让受伤的大脸吃到流食,阿衰决定亲自嚼碎来喂他!
- 在日本住酒店这么贵,为啥大家赞不绝口?细节决定成败
- 湖南省人民检察院依法对唐湘林决定逮捕
- 人民检察院|湖南省人民检察院依法对唐湘林决定逮捕
- 中方回应“3名中国游客在印尼潜水失踪”:其中2人是中国公民
- 欧阳旭|湖南省人民检察院依法以涉嫌受贿罪决定逮捕欧阳旭
- 湖南省人民检察院依法对欧阳旭决定逮捕
- 鸡蛋价格|四季度鸡蛋价格易涨难跌 三因素决定蛋价走向
- 床车自驾旅行,加装“副电瓶”是如何成为你一个错误决定的?
- 监督|这一决定聚焦群众“最烦”“最痛”“最怕”“最盼”
