2018年最值得投资买房的城市?
傻大方小编提示您本文标题是:2018年最值得投资买房的城市?。来源是房天下-福州。
2018年最值得投资买房的城市?。投资|买房|一线城市|福州|鸡蛋---
ABCDFGH
JKLMNQST
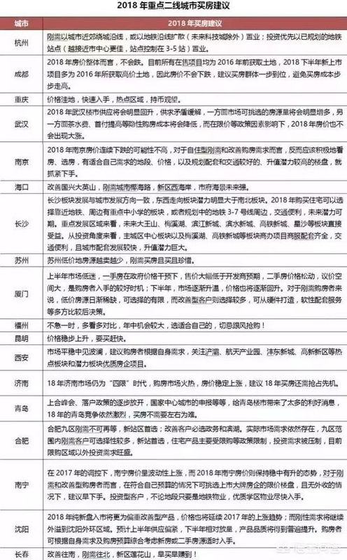
先抛一张分析图,没耐心往下看的,可以直接看图片分析,总体分析看来还算客观。
投资|买房|一线城市|福州|鸡蛋---

图片来源:丁祖昱评楼市
在过去,从涨幅榜来看,一线城市的涨幅绝对是"独占鳌头",但这种情况,在笔者看来,是十分难一直延续的,为啥呢?最主要的一个原因就是人口,现在已经有两个一线城市开始控流了,而当人口达到饱和以后,反映到楼市上,就是楼市很难再有像过往一样的涨幅。
当然了,人口是一方面。一线城市房价这些年涨了这么多,不会单纯因为人口,我们看到的只是结果,要想清楚本质,就得弄清楚一线城市的房价为啥再涨。
房价为啥涨?举个大家都能够明白的例子,咱老百姓平日里少不了要买鸡蛋。超市里有的鸡蛋贵,有的鸡蛋便宜。鸡蛋价格差异的主要原因是什么呢?是下蛋的鸡不一样。土鸡吃粗粮,抗病力强,鸡蛋营养价值高,自然蛋价也比肉鸡的蛋贵。鸡蛋的差异,取决于下蛋的鸡。而房价的差异,取决于建造房子的土地。房价上涨的过程,就是土地增值的过程。买鸡蛋的人越多,鸡蛋数量固定,那鸡蛋价格上去就越快,还一个就是由鸡蛋本身质量(一般情况下一个荒山野岭的房子自然没有市区房子值钱)。
前面提到了,未来一线城市房子人口趋向饱和,而"鸡蛋"也就那么多,所以在笔者看来,未来绝对是二线城市崛起的年份,而这些二线城市近些年在网络上出尽风头图表中就占了大多数。
往期精彩回顾
房贷已通过,利率上浮有影响吗?
福州止跌!70城1月房价指数曝光,52城房价仍在涨
福州学区房的惊人秘密,知道这一点,你就可以不买学区房了!
房贷利率上浮,年后还能买房吗?
春节楼市!成交同比升35%,为何说"休眠"开启?
我们的城市,正在用高房价把人逼走?
恒大全国降价,2018房企杀戮才刚刚开始!
福州购房风险大?2018年福州房价不会再涨?
福州市各种情况户口迁入条件一览
2018财富大洗牌!中国楼市谁将暴富,谁会破产?
江浙法律拍卖房达28万套,企业主只能卖房还钱?
最新发布!2018年1月福州房价360°围观
2014年买房与2018年买房的差距,含泪看完!
2018房价可能大跌的城市,福建哪些城市上榜了?
劲省36万,仓山瞰江双地铁房新春钜惠仅此一套!
报价!福州120个楼盘价格新鲜出炉,你家涨还是跌了?
任志强首次看跌:2018年房价下降的城市可能会增加
盛世警言!2008楼市崩盘教会我们什么?
降幅超11%!近100个福州全市最新降价二手房一览
想买房,钱不够,首付怎么凑?
关于特价房群
房天下特价房公共号自3月初推出以来,已经成交超过800套特价房,服务超过20万网友。目前福州开设福州特价房1群、福州特价房2群、漳州特价房群,群人数均已超过100人,如需加群请加群管理员微信"w282355997"或直接扫描上方二维码申请进群。
注:必须承诺严格遵守群规方可进入,本群严禁任何中介,置业顾问,装修队等进群。
- 重磅消息:2018年农业“直补”发放时间确定!
- 2018年,最值得关注的6个信用卡改革!
- 我的中小创投资逻辑!一共就3点
- 2018年,国家将严查农村这两类养殖户,搞养殖的农民要注意了!
- 日本投资者为何纷纷抛售美债?外媒:可能在做空
- 2018年胡润全球富豪榜:全球华人首富是他!
- 【投资理财】2018年财富密码:专注价值、回归本源!
- 三大汽车央企合并成真?2018年汽车行业变革恐出人意料
- 宋代两位词人的元宵节词作,各有所长的千古名作,值得慢慢品味
- 2018年,农村宅基地将迎来四大变革,关乎分配、补偿等!
