200万间的开店计划:一大波长租公寓正向商业地产涌来
傻大方小编提示您本文标题是:200万间的开店计划:一大波长租公寓正向商业地产涌来。来源是。
200万间的开店计划:一大波长租公寓正向商业地产涌来。公寓|商业地产|波长|正向|一大|计划---
任何一个处在当前风口上的行业都不是突然崛起,长租公寓也是一样。
从去年下半年开始,长租公寓火了。有两个非常明显的迹象:
顾问公司的朋友开始频繁接到关于长租公寓的策划及定位报告;招商的同事们开始频繁的接触到长租公寓满世界找项目,甚至不惜重金拓展。
长租公寓作为一个新兴产品,顺时而生且受益于政策的眷顾和市场的发育,吸足眼球站在了时代的风口,日益成为各路资本亲睐的领域。
分析起来,我国租赁市场需求崛起的原因有四:
一是服务业主导的市场释放大量租赁需求;
二是外来人口流入带动租赁需求增加;
三是结婚年龄延后,单身青年比例在扩大。
四是近年来政策的倾斜。
万亿级的市场
房屋租赁市场主要由流动人口支撑,另外有少数本地居民的租房需求,据天风证券研究所预计整体的租房市场租金规模为 1.43 万亿,从租房人口的结构看,主要有两大部分:
资料来源:国家计生委、中国家庭金融调查与研究中心、天风证券研究所
(1)流动人口租房需求:
这是最大的租房需求,所谓流动人口是指“离开了户籍所在地到其他地方居住的人口”,这部分人口对租房的需求占据了大部分,目前我国总流动人口预计 2.45 亿人,且呈逐年减少之态势,2016 年减少约 171 万人。
流动人口的主力是:外出农民工(占绝大多数)和毕业大学生(指的是毕业未落户的大学生)。根据《中国流动人口发展报告》的统计,流动人口租房比例为 67.3%,户均人口数为 2.67 人,则租房户数约为 6166 万户。根据中介机构链家的统计,目前单房租金约 1500 元/月,我们预计户均租房支出为 1.80 万元/年,由此预计流动人口租房市场规模约为1.11万亿元。
(2)本地居民租房需求:
这主要指的是在自己户籍所在地没有买房而采取租房形式居住的需求。
目前我国城镇居民大部分拥有自己的房产。根据《中国家庭金融调查报告》的结果,中国居民的住房自有率为 85.39%,剩余的人口主要是租赁或者借宿亲友、雇主等。
据天风证券研究所预计本地居民租房需求率目前约为 5%,2016 年中国城镇常驻人口约79298 万人,目前全国户均人口数约 2.67 人,对应本地居民的租房户数为 1485 万户,本地居民租房支出将高于流动人口的房租支出,预计户均指出为 2.16 万元/年,由此预计本地居民租房市场规模约为 0.32 万亿元。
链家研究院的预测则更为激进。
去年底发布的《租赁崛起》报告显示,2015年、2016年中国租房市场的规模大概在1.1万亿,预计到2025年,住房租赁市场租金总额将接近3万亿元,租赁人口将达2.3亿人,到2030年将超过4万亿元。
长租公寓发展的推手
党的十九大确立全社会主要矛盾变为人民日益增长的美好生活需要和不平衡不充分的发展之间的矛盾。
在经历了2015-2017年的又一轮房价暴涨之后,政府发现通过调控来抑制房价上涨已经变得越来越难,由此开始转变思路,鼓励租赁,从中央和地方层面都表现了极高的热情,因为这是政府从一个新的角度去思考房地产管理以及居民住房的问题。
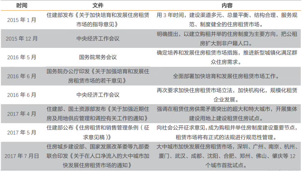
全国性租赁政策汇总
公寓|商业地产|波长|正向|一大|计划---

资料来源: 住建部、国土资源部、国家发改委、 天风证券研究所整理
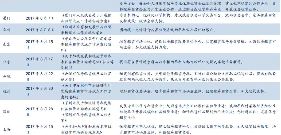
主要城市租房租赁政策
公寓|商业地产|波长|正向|一大|计划---

公寓|商业地产|波长|正向|一大|计划---

资料来源:各地政府网站,信达证券研发中心整理
群雄逐鹿住房租赁市场
当前我国租赁住房的发展还处于初步阶段,多主体参与、多模式并存。参与各方均凭借自身比较优势切入住房租赁领域。 未来,房企、互联网公司、金融机构存在巨大的合作空间在市场细分的前提下, 增值服务的提供将成为住房租赁市场发展的关键。
我国长租公寓参与主体
资料来源:信达证券研发中心整理
长租公寓潜力巨大,多主体纷纷涉足。 近年来,伴随政策利好长租公寓以及需求的逐步释放,多主体纷纷进军长租公寓市场。
2012 年为长租公寓行业快速发展的元年, 大量专业租赁公司进入该领域,如 YOU+公寓、优客逸家、青客公寓等,房企与地产中介服务机构也迅速加入竞争。
根据克尔瑞研究中心数据显示,全国 top30 的房企已有近三分之一涉足长租公寓,其中包括万科、招商蛇口、金地等。中介服务机构如链家(自如)、世联行(红璞公寓)与我爱我家(相寓)等。经济型连锁酒店如铂涛、如家等也依托自身优势进入该市场。
伴随建设银行广东省分行于2017 年 12 月 20宣布即将推出存房贷业务,银行也正加快进入该领域的步伐,多供给主体的格局正在形成。
长租公寓产业链
公寓|商业地产|波长|正向|一大|计划---

房企进入长租市场,主要通过2种方式:一种是单独成立长租公寓品牌,即自营长租公寓品牌的房企,另一种是和专业的长租公寓运营公司合作。
其中,万科、龙湖、金地、招商蛇口、旭辉、远洋等属于第一种方式,据统计,目前已经有房源推出的企业主要包括以下14家,已经推出房源量接近20万间,未来规划综合也将近200万间,作为房企实力之首的碧桂园100万间规划已经占据了目前其他开发商长租房源规划总量的半壁江山。
房企公寓房源现状
公寓|商业地产|波长|正向|一大|计划---

资料来源:公寓次世代
长租公寓的运营模式可分为集中式与分散式两种。
目前,我国长租公寓市场参与主体渐多,集中与分散式的划分侧重于房源获取的不同。
其中,集中式出租是指企业通过包租、独立开发、收购或者与持有物业方合作的方式取得整栋物业,然后通过标准化的装修与改造并对外整体出租的运营模式。
公寓|商业地产|波长|正向|一大|计划---

公寓|商业地产|波长|正向|一大|计划---

分散式出租的房源来源较为分散,是企业从分散的房东处获取物业经过标准化装修后对外出租的一种模式。
公寓|商业地产|波长|正向|一大|计划---

公寓|商业地产|波长|正向|一大|计划---

长租公寓之痛
在我国,租金回报率普遍偏低。租金水平代表了城市对流动人口的吸引力,而且与收入相关。因此一线城市租金相对较高,但从租售比上来看,一线城市房价过高,租金回报率仍然偏低。目前,很多租赁企业的回报率不及1%。
公寓|商业地产|波长|正向|一大|计划---

所以,业内目前认为规模化运营是盈利的关键,用大规模标准化产品和服务带来盈利。当然,提高运营水平、如何摆脱资金限制都是非常重要的因素。
通过重资产和轻资产、集中式和分散式来区分,大致有以下几种盈利模式:
1.自持长租公寓的盈利模式
自持长租公寓采用的是“地产资本溢价+租金收入”的盈利模式。地产开发商选择自持,则所在低端出于城市核心区域或具有成为城市核心地段的千里,租金回报率比较高且比较稳定,而且依托城市未来发展,能够获得土地增值溢价。
2.租入获取集中式房源运营长租公寓的盈利模式
关键词:融资成本+成本控制
这种盈利模式主要是赚租金差价,且前期投入较大。前期成本体现在两方面,一是融资成本的高低,二是成本控制能力。这种模式适合房地产开发商。
3.租入获取分散式房源的盈利模式
关键词:房屋运营能力
这种模式利润也来自于租金差,考验的是房屋运营能力,即降低对分散房源的人力管理成本和降低房屋空置率的供需匹配能力是提高收入的关键。此模式下,房地产中介比较适合。
总的来看,这个行业利润率极低,且不同城市无法简单复制。例如,在一线城市,房源大多不是毛坯房,都是已经装修好的,那么久没办法实现标准化运营,利润就比较差,或者只能在郊区。在其他城市,例如成都,利润率只有1%,利润率非常非常低。
做的比较大的,例如链家自如已经达到了30万间房源,实现了标准化装修,但在北京、上海依然每年亏损。所以在不同城市运营方的发展模式并不能简单复制,市场上也没有形成巨头。
长租公寓的曙光:资产证券化
以上提到的都是长租公寓发展中品牌化、规模化、标准化的逻辑,其实资本在这一行中扮演着非常重要的角色,如何借助资本之力才是重中之重。除了一般的银行抵押贷款,还可以通过资产证券化融资,主要分两类:
1.轻资产的租金收益权ABS
2.重资产的CMBS和类REITs
从底层资产来看,租金收益权ABS的底层资产就是租金收益权,CMBS的底层资产是商业地产抵押贷款,和银行信贷不同,CMBS是抵押给信托或私募基金,类REITs的底层资产则是商业地产产权和租金收益权。
从收益上来看,租金收益权ABS和CMBS并不享受物业增值带来的升值,而类REITs的专项计划间接持有物业的产权,所以可以享受增值带来的收益。
12月1日,以招商局蛇口工业区控股股份有限公司为发行人的“招商创融-招商蛇口长租公寓第一期资产支持专项计划”获得符合深圳证券交易所挂牌条件的无异议函。作为全国首单储架式长租公寓CMBS,储架融资规模为60亿元,分多期发行,第一期发行规模不超过人民币20亿元,期限为18年,其中优先级产品规模19.90亿,劣后级0.1亿元。
产品以公司在一线、二线城市的存量长租公寓资产作为抵押贷款的基础还款来源,通过抵押担保的方式增信,首期产品将以深圳“四海小区”的1000余套公寓作为底层物业资产。
目前有魔方公寓、新派公寓、自如、保利地产都有发行长租公寓类资产支持专项计划,这几单资产支持专项计划从基础地产、发行规模、融资成本上都有很大的不同。
公寓|商业地产|波长|正向|一大|计划---

但值得注意的是,从结构上来说都是双SPV模式。其中SPV1用来接收基础资产,实现和原始权益人的资产隔离,即使原始权益人破产,也不影响投资人对该资产的收益。SPV2为发行SPV,用来发行资产支持证券或资产支持专项计划。
魔方公寓信托收益权资产支持专项计划
公寓|商业地产|波长|正向|一大|计划---

魔方公寓于2012年6月在南京成立,当前注册资本为1.41亿美元。2012-15年开业房间数复合增长达到102%,2013-15年营业收入复合增长为149%,截至2015年末,魔方中国已经投入运营和在建的公寓房间总数超过10,000间,悦薇行业第二至第十名的房间总和。
魔方公寓信托收益权资产支持专项计划采用“信托计划+专项计划”的双SPV的模式。首先通过中航信托设立单一资金信托计划,中航信托向魔方公寓发放3.5亿的信托贷款,魔方公寓以运营管理的北京、上海、广州等30处物业4014间公寓未来三年的租金作为应收账款质押给魔方信托,并以以上公寓的租金和管理费用收入作为信托贷款的还款来源。通过信托计划,将未来不稳定的租金收入变为稳定的信托收益,发行资产支持专项计划。然后方正富邦作为专项计划管理人设立资产支持专项计划,将募集资金用于购买原始权益人持有的信托收益权。
魔方公寓的增信措施有:1、优先/次级分层;2应收账款质押及账户监管;3、超额现金流覆盖,覆盖倍数均在1.11倍以上;4、差额支付及流动性支持,当借款人收入不足以保障专项计划优先级证券本息时,魔方中国将承担差额支付义务,向借款人提供流动性支持;5、中合担保为借款人按期足额偿还3.15亿元本金及利息等款项的还款义务提供不可撤销的连带责任保证担保。
中信证券·自如1号房租分期信托受益权资产支持专项计划
公寓|商业地产|波长|正向|一大|计划---

自如1号房租分期信托收益权资产支持专项计划也是采用“信托计划+专项计划”的双SPV模式。首先,外贸信托设立单一资金信托计划,原始权益人通过信托计划向租客发放房租分期小额贷款,形成待偿还贷款本息。然后,原始权益人以信托收益权作为基础资产发起资产支持专项计划,由北京自如作为差额支付承诺人,并引入中证信用作为外部担保机构作为担保机构。
自如1号房租分期信托收益权资产支持专项计划和魔方类REITS的区别在于,自如通过对承租人发放房租分期小额贷款从而获得稳定的待偿还债权。本期资产支持专项计划的增信措施有:1、优先级和次级的分层,发行规模比例为90%:10%;2、北京自如提供差额支付承诺;3、中证信用提供外部信用增进;4、设置信用触发机制。
新派公寓权益型房托资产支持专项计划
公寓|商业地产|波长|正向|一大|计划---

新派公寓成立于2012年6月,是国内首家以私募基金的方式收购物业,并进行专业管理的长租公寓运营商。新派公寓此次发行的国内重资产长租公寓的首次尝试,与其他几个长租公寓不同的地方在于,其底层资产是项目公司(通达富)持有的租赁债权以外,还有项目公司持有的价值3.15亿的物业。采用的是“专项计划+私募基金”双SPV模式,专项计划的基础资产是原始权益人持有的契约型基金的基金份额。
首先,通过设立契约型基金向SPV公司增资获得项目公司(通达富)股权和物业产权,然后向SPV公司发放委托贷款获得租赁债权。这样做一方面是为了后期退出方便,另一方面是为了避税。最后,发行资产支持专项计划募集资金收购私募基金的份额,以标的物业的经营收益和处置收益向投资者分配本金和利息收益。
信用增级方面,新派公寓的增信措施有:1、优先劣后级的安排,优先级1.3亿,权益级1.4亿,优先劣后 比48%:52%;2、标的物业现金流的超额覆盖,第一年至第5年标的物业产生的可分配净现金流对优先级资产支持证券预期收益的覆盖倍数为【1.01-1.44】;3、价值3.15亿的不动产抵押等。但是值得注意的是,并没有像市场上大多类REITS一样由融资主体提供担保或者引入外部担保,提现了市场对新派公寓的经营模式、经营能力以及标的物业的价值认可。
保利类REITS地产租赁住房资产支持专项计划
公寓|商业地产|波长|正向|一大|计划---

10月23日,中联前海开源-保利地产租赁住房一号资产支持专项计划(下称“保利租赁住房REITs”)获得上海证券交易所审议通过,这是国内首单央企租赁住房REITs,也是首单储架发行REITs。保利获得的储架发行额度是50亿,要求在无异议函出具之日起24个月内发行。第一期发行规模为16.76亿,其中优先级资产支持证券评级为AAA级,规模为15亿;次级资产支持证券不进行评级,规模为1.76亿。
保利类REITS地产租赁住房资产支持专项计划同样也是采用“专项计划+私募基金”的双SPV的模式。首先,通过设立私募投资基金,保利地产实缴基金出资100 万元,认购取得全部基金份额。然后,专项计划于设立日受让全部基金份额,并实缴剩余基金出资16.69亿元,间接持有项目公司的股权、基于项目公司股东身份向项目公司发放委托贷款及向项目公司增资。
信用增级方面,保利地产的增信措施有:1、物业资产租金收入及权利维持费超额覆盖;2、优先级和次级资产支持证券分级,优先级和次级的比例达到89.5%:10.5%;3、评级下调承诺,如果信用评级机构对优先级资产支持证券评级低于AA+级(含),增信安排人将按照支付通知所列示的时间及金额在规定时间内偿付优先级资产支持证券持有人未分配的本金及预期收益的现金;4、物业资产抵押和保证金机制;5、和新派公寓类REITS不同的是,本项目中加入了保利地产的差额支付承诺、提前退出的流动性支持和优先收购承兑,用保利地产的强主体信用为项目担保。
- 在汕头开店的老板们注意了!这件事情很重要,你一定要知道!
- 3万开店年赚40万 疯传全国的财富秘籍原来来自一点点奶茶加盟
- 【拒绝比较】皮蓬:乔丹与詹姆斯间的比较就不应该存在
- 北大杯4.1战报(联赛组) 中文vs软微
- 疯了!2028年悉尼房价或将涨至$200万刀!单元房突破$100万?
- 十年后悉尼独立屋价格将达200万澳元
- 清明假期祭扫市民5年来首次于低200万人次
- 五年前买的小房子升值了接近200万,比我这些年工作的收入都多
- 在重庆买房有总价约束,200万以内的房子流通性最好!
- 开在津市牛肉粉和沙县小吃中间的甜品店,却是嗜甜星人的避风港
