按关键词阅读:
_原题:2021牛年贺岁普通纪念币几点开始预约 1月22日生肖币预约时间
1月20日中国人民银行公布了2021年贺岁普通纪念币,也就是牛年生肖纪念币的发行公告,2021牛年生肖纪念币将于1月22日晚上分两批进行网上预约,没有线下预约,这次预约和武夷山纪念币一样,也是分两批预约,第一批是22点30分开始,第二批是23点30分开始,中间间隔一个小时,具体哪个地区哪批,具体看下面内容,大家注意看好时间哦.
各省预约批次及时间
第一批预约地区将于1月22日22:30预约
北京、天津、河北、山西、内蒙古、辽宁、吉林、黑龙江、山东、河南、西藏、陕西、甘肃、青海、宁夏、新疆
第二批预约地区将于1月22日23:30预约
【贺岁|2021牛年贺岁普通纪念币几点开始预约 1月22日生肖币预约时间】
上海、江苏、浙江、安徽、福建、江西、湖北、湖南、广东(含深圳)、广西、海南、四川、贵州、云南、重庆
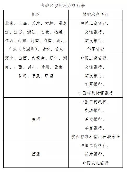
各地预约银行
这次2021牛年纪念币预约全国主要由以下银行共同承担:

文章插图
工行、交行、浦发、华夏和陕西农村信用社.没有上述银行网点地区,将由邮储和农行代为承担.
一个身份证总体上只能预约一次!预约不需要银行卡,不需要开户.
每人能预约兑换20枚!牛年纪念币是国家法定货币可以在银行进行面值兑换!

来源:(今日头条)
【】网址:/a/2021/0122/kd629163.html
标题:贺岁|2021牛年贺岁普通纪念币几点开始预约 1月22日生肖币预约时间
人文
杜锋|0.1秒还遭侮辱!换人被裁判弄成暂停,场下杜锋暴走:没叫啊
阅读(20)
当时比赛还有0.1秒的时候,杜锋这里请求换人。然而尴尬的是,当杜锋希望换人的情况下,裁判居然认为杜锋是叫暂停?这一情况的出现球迷懵了,球员懵了,杜锋直接怒了。他先是和裁判进行沟通,但没有任何反应的情况下,杜锋直接喊话技术台进行投诉。幸好技术台...
阅读(35)
暑假已经开启了篇章每年这个时候许多家长就开始为孩子物色五花八门的培训有补习语数英磨炼大脑的有培养绘画、音乐艺术陶冶情操的相比之下让孩子们活动身体的各类运动项目...
人文
茄子|蒸茄子时,别着急上锅蒸,多加1个步骤,茄子鲜嫩不发黑更有食欲
阅读(35)
夏天大家一般都喜欢吃凉拌菜,因此常常有人也会把茄子加入到凉菜行列来,吃起来清爽不油腻。而凉拌茄子中有一步就是蒸茄子,需要把茄子先做熟了再凉拌,但是很多朋友不知道的是,如果直接放在锅里蒸茄子的话,蒸出来的茄子就发黑不好看,做起来的再香,但是看...
人文
出租半边床解释|连收两喜讯!总统祝福加拜仁克星,内马尔封王之战?
阅读(49)
而巴黎圣日耳曼相对来说纸面实力要略逊于拜仁慕尼黑,虽然他们队中也有内马尔和姆巴佩等超级巨星,但球队的中后场与拜仁慕尼黑之间的差距还是有的。巴黎圣日耳曼想要在葡萄牙击败拜仁慕尼黑,那么他们还需要扬长避短。如何利用他们锋线上的冲击力来为拜仁施加...
人文
向东|武汉醒了热闹了!为武汉拼过命的人,每天关注这座城市
阅读(20)
”9月22日,在武汉市召开的抗击新冠肺炎疫情表彰大会上,武汉人民再次向鼎力支持武汉的全国各族人民表达最衷心的敬意和感谢,向援汉人员致敬。“我们每天都关注着武汉,看到如今的武汉车水马龙,一片欣欣向荣,感到无比开心和激动。”长江日报记者当天采访了...
人文
收割|心痛!2万多亩庄稼被铲毁,再有十多天就能收割了,原因竟是...
阅读(33)
呼伦贝尔市陈巴尔虎旗 铲毁2万多亩即将成熟的 麦子、油菜 突击完成退耕还林指标。 据估算已造成 数百万斤麦子、油菜籽损毁。 ▲8月2日,陈巴尔虎旗特泥河林场一处被毁的麦田。新华每日电讯记者王靖摄 记者采访此事之后, 该旗已暂停铲毁余下的2万多亩庄稼 ...