按关键词阅读:
【能源人都在看 , 点击右上角加'关注'】
北极星储能网讯:日期 , 国家发改委发布了《西部地区鼓励类产业目录(2020年本)》 , 其中新疆和内蒙均将储能产业写入目录 。
储能
新疆鼓励石油、天然气、电力等能源储备设施和系统建设及运营 ,储能电池材料、储能电池、储能电源系统及其关键部件、装备的开发与生产
内蒙鼓励石油、天然气、电力等能源储备设施和系统建设及运营 ,电储能技术开发与应用
氢能
贵州鼓励氢加工制造、氢能燃料电池制造、输氢管道和加氢站建设
陕西省鼓励风电、光伏、氢能、地热等新能源及相关装置制造产业; 太阳能光伏发电系统检测、建设及运营;风力发电场建设及运营; 地热能勘探、开发和利用;地热、氢能等新能源产业运营服务
内蒙鼓励氢加工制造、氢能燃料电池制造、输氢管道和加氢站建设
锂电材料
此外 , 锂电池原材料得到西部各省的高度重视 ,
.四川省鼓励石墨烯和纳米碳材料、细结构石墨、生物炭、锂电池负极 等新型碳材料的开发及生产;
云南鼓励滇中锂资源开发利用及产业链发展
山西省鼓励新能源材料、钛/锆/镍/镁/锂等特种合金材料、特种非金属 材料、特种橡胶材料、高硅氧玻璃纤维、高温合金、3D 打印材料、 超导材料、特种陶瓷、石墨烯、吸波材料、含能材料等新材料研 制生产
甘肃鼓励石墨烯和纳米碳材料、细结构石墨、生物炭、锂电池负极 等新型碳材料的开发及生产
青海鼓励钾、钠、镁、锂、硼、锶、溴、碘、铷、铯等盐湖资源综合利用、系列产品开发及副产物利用(《产业结构调整指导目录》 限制类、淘汰类项目除外)
内蒙鼓励石墨烯和纳米碳材料、细结构石墨、生物炭、锂电池负极 等新型碳材料开发及生产;先进高分子材料、石墨新材料、高端 金属材料、高性能纤维及复合材料等新材料产业(生产、精深加 工及其应用)
广西鼓励以锰矿为原料生产高纯硫酸锰、碳酸锰、四氧化三锰、锰 酸锂以及电解金属锰为原料的电器元件、无汞碱锰电池、锂锰电 池、不锈钢制品的先进生产技术开发及生产;鼓励纳米碳材料、细结构石墨、生物炭、锂电池负极等新型碳 材料开发及生产
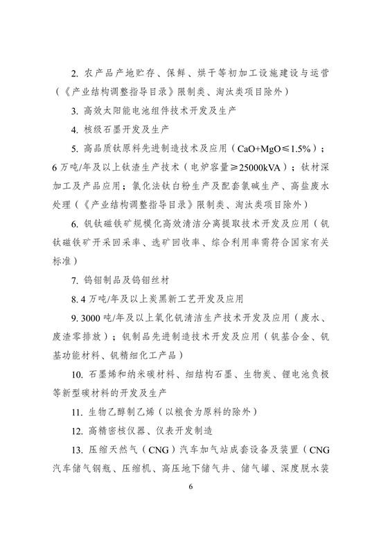
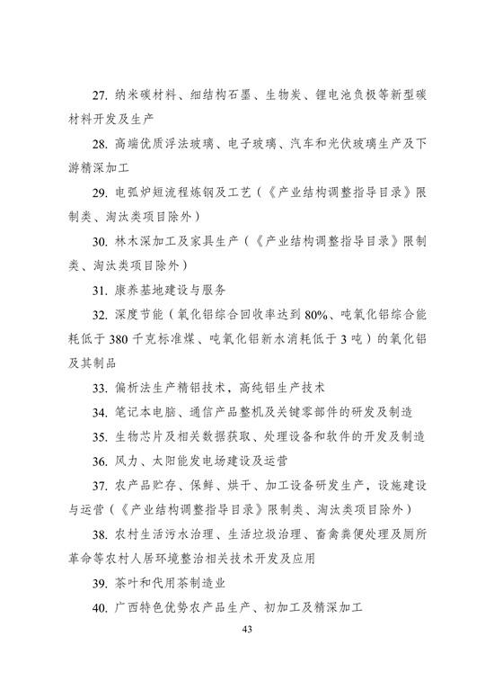
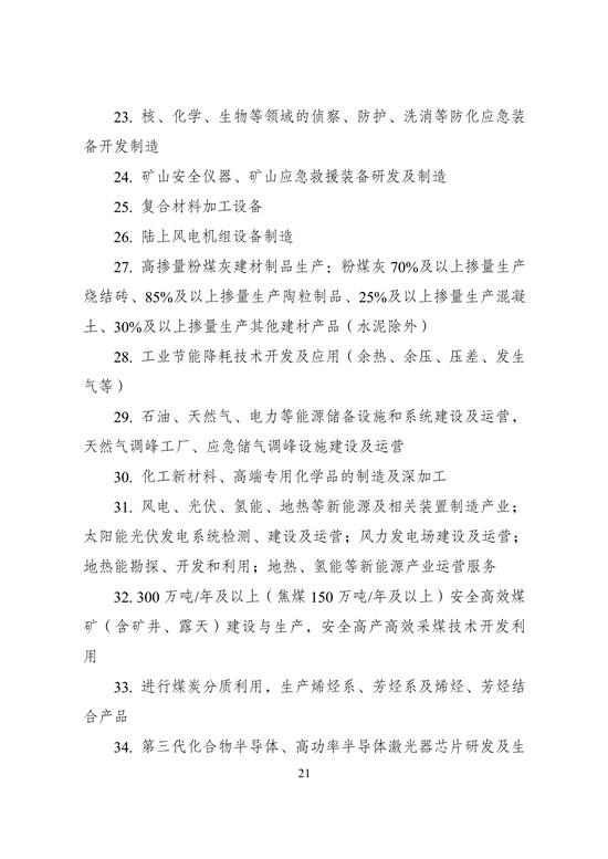
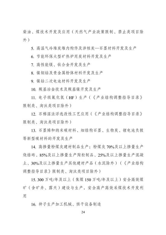
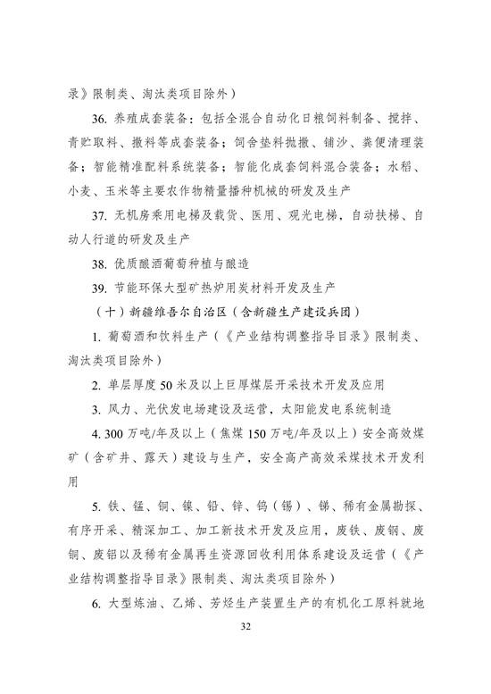
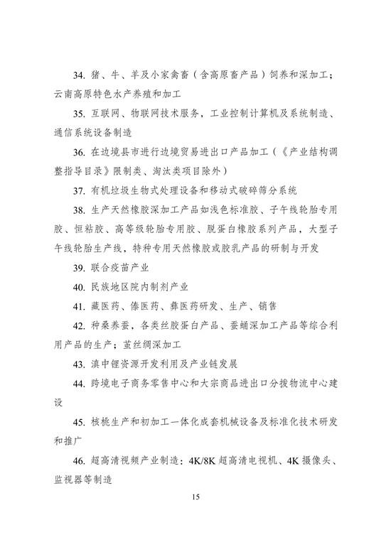
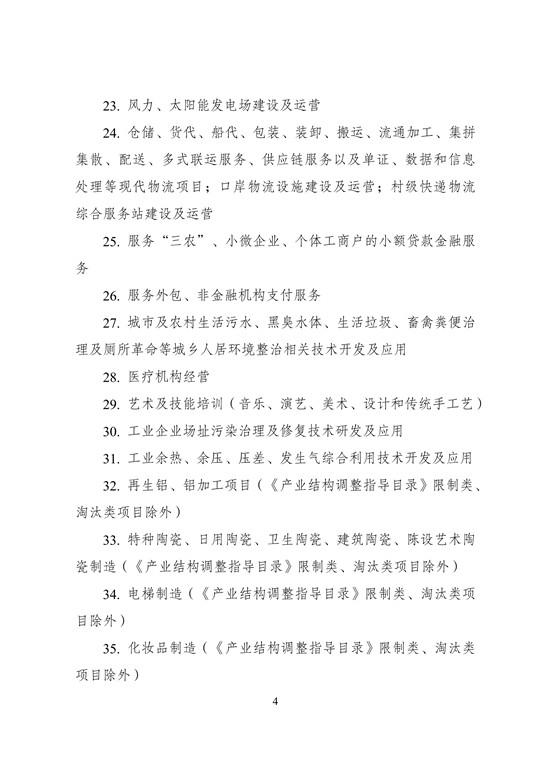
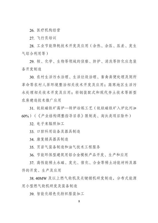
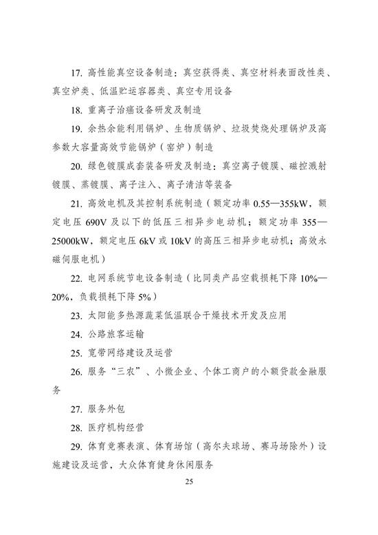
鼓励目录全文如下:
文章插图
文章插图
文章插图
文章插图
文章插图
文章插图
文章插图
文章插图
文章插图
文章插图
文章插图
文章插图
文章插图
文章插图
文章插图
文章插图
文章插图
文章插图
文章插图
文章插图
文章插图
文章插图
文章插图
文章插图分页标题#e#
文章插图
文章插图
文章插图
文章插图
文章插图
文章插图
文章插图
文章插图
文章插图
文章插图
文章插图
文章插图
文章插图
文章插图
文章插图
文章插图
文章插图
文章插图
文章插图
文章插图
免责声明:以上内容转载自北极星电力新闻网 , 所发内容不代表本平台立场 。
【西部鼓励产业目录:新疆、内蒙鼓励储能产业发展】全国能源信息平台联系电话:010-65367702 , 邮箱:hz@people-energy.com.cn , 地址:北京市朝阳区金台西路2号人民日报社

来源:(未知)
【】网址:/a/2021/0127/kd648298.html
标题:西部鼓励产业目录:新疆、内蒙鼓励储能产业发展