按关键词阅读:
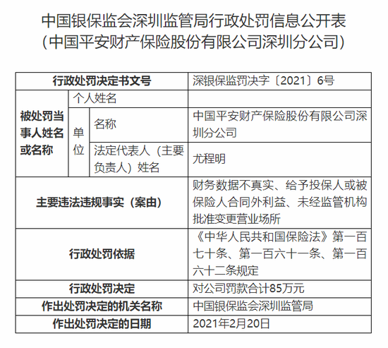
【新浪财经|平安财险深圳分公司被罚135万:财务业务数据不真实】3月2日消息 , 深圳银保监局公布的行政处罚信息公开表显示 , 中国平安财产保险股份有限公司深圳分公司因财务数据不真实、给予投保人或被保险人合同外利益、未经监管机构批准变更营业场所;财务业务数据不真实 , 合计被处罚款135万元 。
以下为行政处罚信息公开表原文:

文章图片
图1/2

文章图片
图2/2
责任编辑:谭兆彤

来源:(未知)
【】网址:/a/2021/0302/kd757241.html
标题:新浪财经|平安财险深圳分公司被罚135万:财务业务数据不真实
人文
福田|国内首个商用车动力集成创新中心在京成立
阅读(30)
北汽福田汽车股份有限公司党委书记、总经理巩月琼表示,动力系统是汽车产业的关键核心技术,其动力性、经济性、排放特性和可靠性提升一直是商用车行业的世界性难题,究其根本,是动力总成三大核心部件——发动机、变速箱、传动轴独立研发制造,缺乏一体化研究...
人文
大修之后戴高乐号航空母舰再次部署,活动范围颇广却是问题航母
阅读(35)
日前法国海军唯一的航空母舰戴高乐号正式开始了2019年度的部署任务 , 这是戴高乐号...
人文
北京市|大连市疾控中心紧急提醒:市民如非必要,近期不要前往北京市
阅读(28)
现居住我市,且与北京市确诊病例行程轨迹有交集,特别是5月30日以来到过北京新发地批发市场、京深海鲜市场,或接触过上述两个市场相关人员的市民,请主动拨打我市各级疾控中心咨询热线,主动报备相关情况,并按相关防控措施执行。市县两级疾控中心咨询热线号...
人文
私募|快看 | 私募资管业务存在多处漏洞,粤开证券三名责任人被警告
阅读(12)
罚单显示,粤开证券股份有限公司在开展私募资管业务中存在以下问题:一是资管业务合规管理存在漏洞,未按要求制定从业人员投资申报、登记、审查、处置等管理规定;未按规定配备兼职合规人员;交易人员手机在交易时间未集中存放保管;2019年5月前,未对投资交...
人文
得分|5名本土球员得分上双!没超级外援仍险些赢球,吉林队终于回来了
阅读(27)
事实上,北控的纸面实力要远在吉林队之上,所以吉林队输掉比赛并不让人意外。人们之所以为他们感到遗憾主要是因为他们本有机会赢下比赛,半场结束时吉林队还领先对手,末节虽然一度被北控反超11分,但在决胜时刻也将比分拉近至2分,只不过他们错失了最终绝杀...
人文
新浪财经|快讯:金力泰盘中闪崩大跌20% 成交额超2亿元
阅读(25)
2月25日消息 , 金力泰盘中闪崩大跌20% , 目前成交额近2.3亿元 。 【新浪财经|快讯:金力泰盘中闪崩大跌20% 成交额超2亿元】 责任编辑:王涵...