自5月全面加快推进新冠疫苗接种以来,长沙市有力、有序推进疫苗接种工作进度。截至6月22日,长沙市累计报告接种新冠病毒疫苗710万剂次,其中第二剂次接种273万剂次。
接种疫苗是目前预防控制传染病最经济和最有效的措施。加快推进新冠疫苗接种工作,快速提高人群接种率,有效降低新冠病毒传播风险是当前疫情防控的重点工作,更是巩固经济恢复性增长、促进国内国际双循环的有力保障。跑赢这场比赛需要每个人参与!相信大家共同努力,一定可以尽快实现建立群体免疫屏障的目标!
群体免疫屏障无法坐等而来,需要每个人的一“臂”之力。目前,大规模人群接种工作已取得来之不易的阶段性成绩。长沙市正在进行新冠疫苗第二剂次接种的最后冲刺,长沙市疾控中心再次呼吁已接种第一针新冠病毒疫苗的市民尽快按照免疫程序完成第二剂次接种,共筑免疫长城!
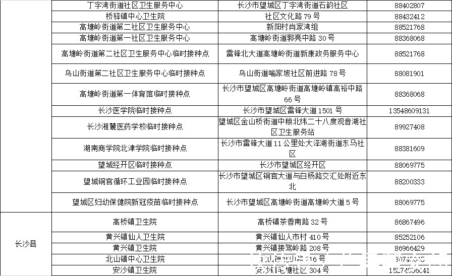
现将长沙市新冠疫苗预防接种单位
地址和电话公示如下↓↓ 
文章插图
文章插图
文章插图
文章插图
文章插图
文章插图
文章插图
文章插图
文章插图
文章插图
文章插图
文章插图
文章插图
【 接种疫苗|需要你的一“臂”之力!长沙公布新冠疫苗接种点】
文章插图
(长沙疾控6月22日发布)
另据21日长沙疾控发布的消息,至6月30日前,全市各新冠疫苗接种点节假日不休息(全天候接种)。新冠疫苗全民免费接种的政策没有变化,预计7月1日后将继续开展第一剂次疫苗免费接种工作。
尽快预约接种第2针疫苗!
转发提醒!!
文章插图
- 夜读丨我们都需要一个知己
- 强大等于不再需要婚姻?很多女人想错了答案
- 干得好,不如处得好?工作中,赢得领导的器重,你需要把握这4点
- 爱一个人需要有恰当的方式
- 外资企业|康泰生物13价肺炎疫苗“低价”上市“抢食”70亿市场份额
- 初筛|朔州通报:一人核酸初筛阳性,复核阴性,不排除疫苗污染可能
- 奥密克戎|辉瑞启动新版疫苗临床试验,称为奥密克戎“量身定做”
- 种植|在北京种植半口牙需要多少钱?这个价位影响因素很多
- 渐渐变老的70后,需要学会“薄情”了
- 妈妈独自带4个孩子去打疫苗,看到这画面,网友感叹:大写的佩服
