半导体|收藏!芯片+第三代半导体再次成为风口,最全概念股盘点(名单)

文章图片

文章图片
近几个月来 , A股与半导体相关的板块出现大幅回撤 , 但随着第三代半导体的横空出世 , 半导体板块热度再次上升 。
今日第三代半导体概念指数大涨8.1% ,, 分别是聚灿光电、扬杰科技、乾照光电、楚江新材4股强势涨停 。
这背后的原因 , 无疑与大国博弈、华为断供、“十四五”规划等因素有关 。
(1)9月初媒体报道称 , 权威消息人士透露 , 我国计划把大力支持发展第三代半导体产业 , 写入正在制定中的“十四五”规划 , 计划在2021-2025年期间 , 在教育、科研、开发、融资、应用等等各个方面 , 大力支持发展第三代半导体产业 , 以期实现产业独立自主 。
(2)据路透社消息 , 英伟达公司即将完成以超过400亿美元的价格从软银集团手中收购英国芯片设计公司ARM , 这将在芯片行业造就一个超级大巨头 。 如果英伟达成功收购ARM , ARM可能会受到美国禁令的影响 , 国内厂商能否继续获得升级版的指令集授权存在较大变数 。
(3)美国对华为的禁令将于本月15日生效 。 在美国对华为芯片实施“断供”前夕 , 华为打响突围战 , 发布鸿蒙2.0 , 阐述华为生态 , 明确表示明年全面支持手机搭载鸿蒙系统 。
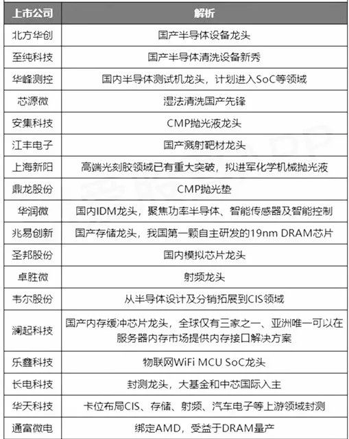
核心芯片股盘点
华为禁令升级在即 , 有核心技术研发能力的国产芯片公司具体如下:
从市场表现来看 , 第三代半导体概念股中 , 长方集团、聚灿光电、豫金刚石、乾照光电、易事特等5股9月以来累计涨幅超过50% 。 根据5家以上机构一致预测数据 , 今年有13只概念股净利润有望同比增长 , 分别包括闻泰科技、云南锗业、华润微、海特高新、江丰电子 。 具体名单如下:
- 芯片|两天蒸发掉500亿,这家半导体领域巨头迎来坏消息!
- 马克思主义|2020年马克思主义理论最好大学排名:162所高校上榜!考生可收藏
- 金十数据|美国芯片业被“屠”,日本对华出口则逆势上涨,损失将达1365亿
- 什么值得买|篇三:【建议收藏】被上万人咨询过后,我总结了这篇重疾险科普长文,保险科普
- 果然大跌!芯片大牛股遭股东“清仓式”减持,年内股价翻倍,业绩主要靠补贴
- |任正非在谋划什么?打破长久沉默动作频频
- 年内|果然大跌!芯片大牛股遭股东“清仓式”减持,年内股价翻倍,业绩主要靠补贴
- 行业互联网池州市:小芯片,成就大产业
- 壳科技干货安利!建议收藏!这些问题你有遇见过吗?赶快了解
- 小了白了兔|芯片大牛股突遇集体减持 股吧已“跌停”…,又见“清仓式减持”!
