数学|七年级数学:常考试题题型总结,考点专题、解答分析,为孩子收藏

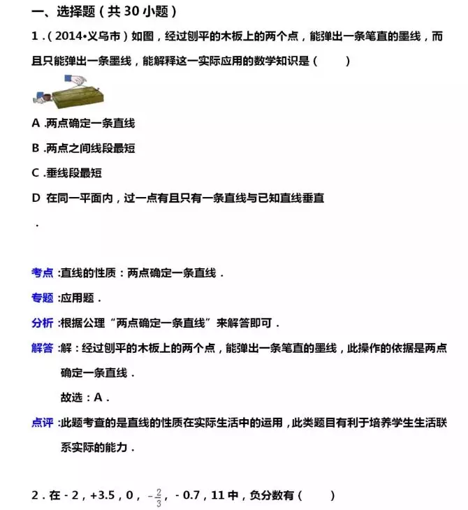
文章图片

文章图片

文章图片

文章图片

文章图片

文章图片

文章图片

文章图片

文章图片

文章图片

文章图片

文章图片

文章图片

文章图片

文章图片

文章图片

文章图片

文章图片

文章图片

- 怎样不秃顶|期中温习: 二年级上册数学加法、减法和乘法应用题, 附谜底
- 南京大学|重大数学发现,一南京大学大学生发现一新最简圆周率公式
- 数学|很讨厌数学的我,数学是怎么高考考到130
- 数学|2020丘成桐数学竞赛,不只有清华、北大数学强,这些学校也很厉害
- 居委会大爷|零基础入学如何成为学霸之小学课内数学学习建议
- 数学|报考公务员,这些专业很受青睐,填报2021年高考志愿参考
- 笑声快车|数学学科全国“大比武”, 哪些高校榜上有名?
- 文汇|投入最强师资培养未来数学家 复旦大学数学英才班开班引高教界关注
- 小飞人|初中数学: 二次函数的动点题目总结, 还有例题分析, 初中生来看!
- 数学|小学二年级数学题,家长:太难!会解的是“大神”
