数学|七年级数学:常考试题题型总结,考点专题、解答分析,为孩子收藏( 二 )
文章图片

文章图片

文章图片

文章图片

文章图片

文章图片

文章图片

文章图片

文章图片

文章图片

文章图片

文章图片

文章图片
数学是一门比较有难度的学科 。 进入初中之后数学不论从内容还是难度上 , 都有所提升 , 所以很多同学即使小学成绩比较好 , 但是进入初中之后 , 数学成绩大幅度下滑 。
想要在初中阶段学好数学 , 除了上课认真听讲 , 掌握基础知识外 , 最重要的一点就是多刷题 。 孰能生巧 , 在做题的过程中检测自己基础知识掌握的程度 , 同时只有见过足够多题目才能明白出题人的意图 , 从而在考试中拿高分 。
今天为大家整理了一份七年级数学常考试题题型 , 包括考点专题、解答分析 , 有需要的可以收藏一份 。
(注:由于各区域学习教材内容各异 , 老师精力有限 , 之后将只针对重庆地区的知识点做分享)
由于篇幅有限 , 文章只能展现一部分 , 文末有word版完整资料的获取方式!
【数学|七年级数学:常考试题题型总结,考点专题、解答分析,为孩子收藏】
坚持每天整理各科学习资料和学习资讯 , 喜欢就多多关注吧!
- 怎样不秃顶|期中温习: 二年级上册数学加法、减法和乘法应用题, 附谜底
- 南京大学|重大数学发现,一南京大学大学生发现一新最简圆周率公式
- 数学|很讨厌数学的我,数学是怎么高考考到130
- 数学|2020丘成桐数学竞赛,不只有清华、北大数学强,这些学校也很厉害
- 居委会大爷|零基础入学如何成为学霸之小学课内数学学习建议
- 数学|报考公务员,这些专业很受青睐,填报2021年高考志愿参考
- 笑声快车|数学学科全国“大比武”, 哪些高校榜上有名?
- 文汇|投入最强师资培养未来数学家 复旦大学数学英才班开班引高教界关注
- 小飞人|初中数学: 二次函数的动点题目总结, 还有例题分析, 初中生来看!
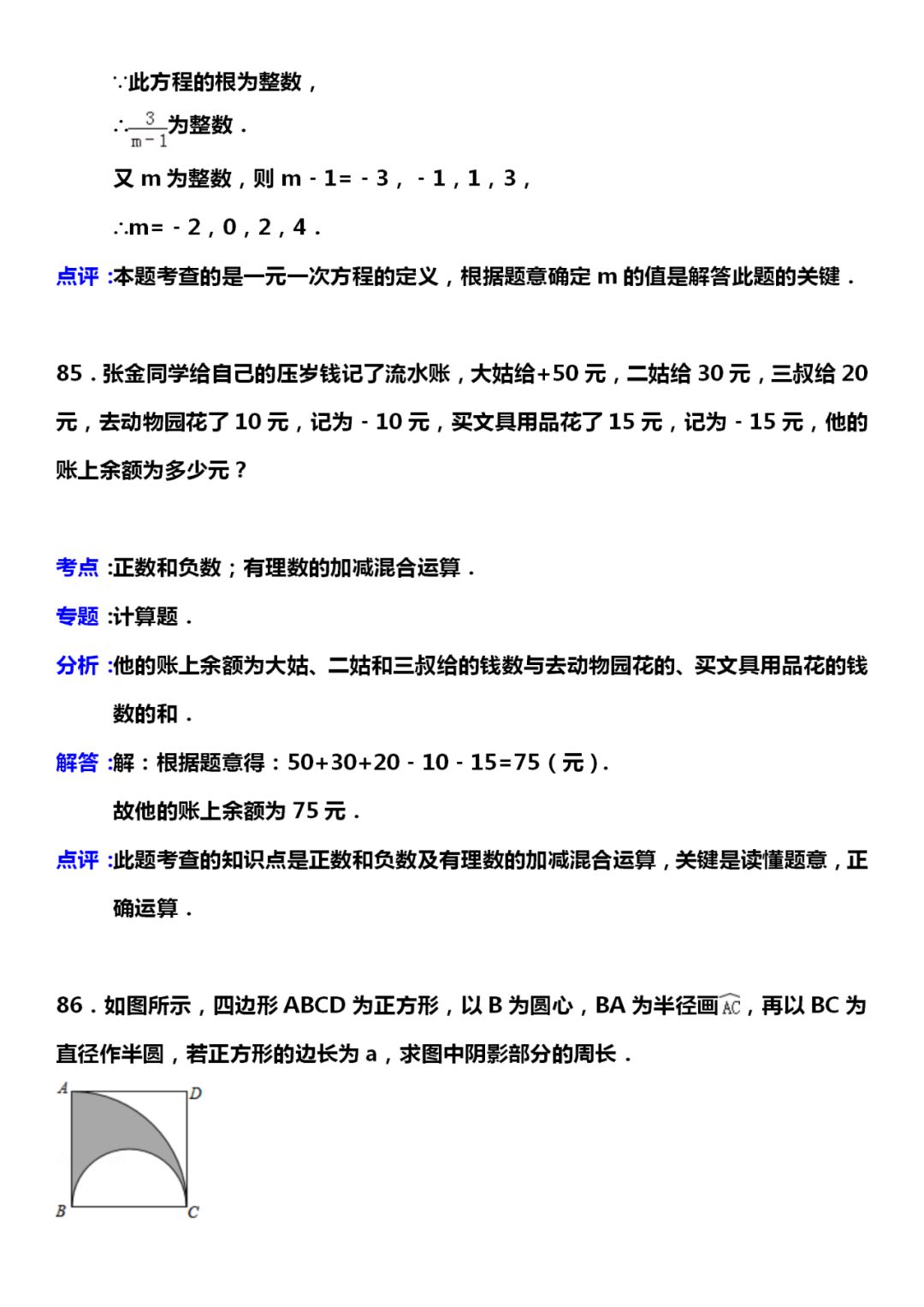
- 数学|小学二年级数学题,家长:太难!会解的是“大神”
