汉寿|“汉寿亭侯”是个多大的官职,能让关羽极为珍视( 二 )

文章插图
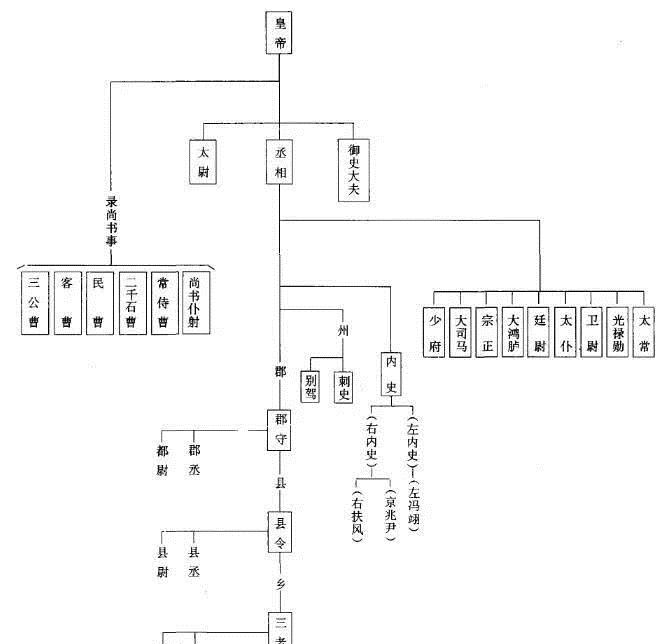
上图_ 汉朝官制
和官位不同,很多爵位是可以世袭的。而且,一般有爵位的人都会有官位,但取得官位容易,而取得爵位却很难。
西汉著名的飞将军李广,一生都没有取得侯爵(李广难封)。例如三国的张飞,虽然一直和关羽齐名,却在关羽被封汉寿亭侯二十多年后,才被封侯,而且还是刘备称帝之后才册封的。
而关羽的汉寿亭侯,却是自己在战场上通过军功得来的,而且是大汉朝廷正儿八经认证过的。所以关羽对于这个“汉寿亭侯”爵位,自然十分珍视。
文章插图
上图_ 汉太祖高皇帝刘邦(前256年—前195年)
刘邦曾经做过泗水亭长,官很小,因此,很多人就有疑问,关羽被封为“汉寿亭侯”,是不是这个爵位也很小呢?其实,事实并不是这样的。
为了奖励军功,秦朝在商鞅变法时,曾经设置了二十等爵:一公士,二上造,三簪袅,四不更,五大夫,六官大夫,七公大夫,八公乘,九五大夫,十左庶长,十一右庶长,十二左更,十三中更,十四右更,十五少上造,十六大上造(大良造),十七驷车庶长,十八大庶长,十九关内侯,二十彻侯。
文章插图
上图_ 商鞅变法
汉朝建立后,继承了秦朝的爵位制度,并添加了王爵。汉武帝时,为了避讳其名刘彻,第二十等级爵位彻侯,改为列侯或者通侯。西汉初年,大封功臣,因为军功受封列侯者很多,那时列侯封地领域也比较大,大者有数万户,小者也有五百户。但是到了东汉时期,列侯封地逐渐变小,大者不过四县、小者可能仅有一亭。《后汉书.百官志五》:“列侯……功大者食县,小者食乡、亭。”因此,列侯根据封地大小,分为县侯、乡侯、亭侯。
虽然,关羽的亭侯,小于乡侯和县侯,但是却属于二十等级爵位中最高者——列侯,这个爵位已经很高了。其实,三国有很多大臣,都是被封为亭侯的:魏国于禁被封为益寿亭侯 ,李典被封为都亭侯,荀彧被封为万岁亭侯,荀攸被封为陵树亭侯。三国蜀汉的建立者刘备,在建安元年(196年)时,也是被封为宜城亭侯,一直到219年,才进位为王爵(汉中王),做了23年时间的亭侯。
文章插图
上图_ 刘备(161年-223年6月10日)
而在蜀汉景耀三年(260年),关羽又被追谥为“壮缪侯”。这时,距离他去世已经40年了。
同是侯爵,“壮缪侯”和“汉寿亭侯”又有什么区别呢?
- 周世宗:仅在位6年,为何被视为“五代第一明君”,堪比秦皇汉武
- 吴氏|刘备死后11年,他的老婆吴氏,引爆一场“皇室丑闻”,诸葛亮都看不下去
- 奉劝养花新手,用这4样“肥料”,要早点学会甄别”针对目标“
- 想让铁线莲变成“巨无霸”,就要未雨绸缪,否则一场空
- 罗贯中|三国隐居的“第一人”,诸葛亮都要求见,罗贯中却不爱提及
- 唐高宗为何要把亲妹葬到“皇后陵”?专家研究壁画感慨:一言难尽
- 古人为什么一定要选在“午时三刻”执行死刑呢?
- 广西!明天气温“大转变”!广西各地的气温将迎来下列变化
- 中国古代的“典妻”和“质妻”
- 孔子|【新知】“说出吾名,吓汝一跳!”
