
文章插图
毫无疑问,痛风的治疗中,降尿酸治疗是关键;在降尿酸治疗中,降尿酸药物的使用则是主要的治疗方式之一,此外还包括采用针刀镜清除关节沉积的尿酸盐结晶、采用经筋刀清除滑膜、筋脉的炎性物质、采用免疫吸附清除血液中的尿酸盐晶体等。
血尿酸水平下降,并控制在一定范围内,痛风发作的频率也会随之降低。血尿酸水平如果长期控制在至少低于360μmol/L以下的达标水平,不仅可以让尿酸盐结晶溶解、晶体数量减少,同时也能避免新的结晶形成、急性痛风性关节炎发作、痛风石的形成以及尿酸性肾病的出现。
文章插图
高尿酸血症及痛风治疗指征及达标治疗标准
对于痛风的降尿酸治疗,很少有人会去质疑。但还是有不少人会出现误区,比如说有些痛风患者还是抱着传统观念,认为秋水仙碱长期使用能治疗痛风;有些人认为痛风的治疗在于调理肝肾,而不是降低血尿酸水平;有些人却认为只有降尿酸药物才能治痛风,所以急性期也不采取措施等。
其实这些对于痛风及高尿酸血症的用药误区,还是基于对痛风治疗药物的认识不足导致的。今天,刘医生就来带大家认识一下急性痛风性关节炎期、痛风间歇期、慢性痛风性关节炎期、痛风性肾病期的不同用药。
文章插图
痛风临床用药分类
三种药物在痛风急性期以消炎镇痛为主
首先要告诉诸位痛风患者的是,现代医学仍然不能实现痛风的根治,但是可以尽量帮助患者减少或避免痛风发作。如何才能做到呢?首先就是要从急性痛风性关节炎的治疗开始。
我们都知道,痛风急性期的典型症状就是在下肢关节尤其是第一跖趾关节(脚的大拇趾)出现红、肿、热、痛的情况,这种炎症一般要持续7~14天左右,即使不用药治疗,也可以逐步恢复正常。
文章插图
痛风急性发作的基础是高尿酸血症下尿酸盐结晶沉积
【 成都西部痛风风湿医院|成都西部痛风风湿医院:只有降尿酸药物才能治痛风吗?】但是,临床医生还是强调要用药消炎镇痛,而且要求:一旦痛风急性发作,应该先进行止痛,再考虑进行降尿酸治疗,并且努力减少复发的次数。这是为什么呢?这是为了避免炎症没有及时被终止,导致痛风发作造成关节损害和关节功能正常。
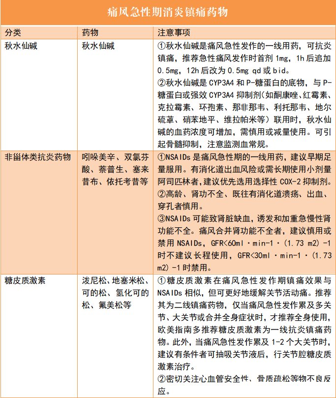
为了控制痛风性关节炎的发作,减轻发病症状和痛风患者的痛苦,一般在痛风急性期采用三种药物进行治疗,主要包括:
秋水仙碱:是痛风急性期的一线用药,也是预防痛风发作的首选药物。痛风急性发作48小时内小剂量用药,可以在6~12小时内让症状减轻,约90%的患者24~48小时内症状缓解;一般如果有发作预感比如出现痒、刺痛感时,可以提前服用秋水仙碱;如果超过70岁的患者或者肝肾功能不全者需要注意秋水仙碱的毒性。
文章插图
秋水仙碱止痛注意事项
非甾体类抗炎药:也是痛风急性发作的一线用药,也可以用于预防痛风急性发作。一般痛风发作72小时内尽可能服用最大常用剂量;建议采用对胃肠道不良反应小的选择性COX-2抑制药,主要包括塞来昔布、依托考昔等;如果合并心脑血管疾病建议选择布洛芬、吲哚美辛等非选择性COX-2抑制药,但不包括阿司匹林在内。
文章插图
痛风急性发作常用非甾体抗炎药
糖皮质激素:是痛风急性发作的二线用药,一般在非甾体类抗炎药或秋水仙碱不耐受或者无效时才采用,糖皮质激素药物有强大的镇痛效果,但停药后容易反弹,所以不到万不得已尽量不要使用。临床上痛风治疗鼓励应用中长效糖皮质激素,不建议选择短效糖皮质激素;也可以采用扶他林等外用激素药物,但使用时请遵医嘱。
文章插图
常用糖皮质激素药物分类
除此之外,痛风急性期的药物还包括白介素-1拮抗药,这种药物主要是通过抑制IL-1β信号通路,抑制中性粒细胞在炎症部位的募集,发挥镇痛作用。可考虑用于疼痛反复发作、常规药物无法控制的难治性痛风者,但一般情况下并不使用。
- 剧情|《地平线:西部禁域》总监:故事长度与前作相当
- 身体免疫力|想要区分关节炎和痛风,牢记这5点,或能帮你区分,需了解
- 风景|《地平线西部禁域》全新游戏截图 游历末世品绝美风景
- 痛风发作|降尿酸治疗时机及用药注意
- 升高|为什么痛风发作时,血尿酸浓度没有升高?这7个原因,别忽视
- 健康|“全专结合”上下联动——成都市温江区做深做实家庭医生签约服务
- 切除术|干细胞让脑中风患者走上康复之路!中科西部干细胞研究院
- 卫生院|郫都区安靖街道卫生院入选成都市第一批县域医疗卫生次中心创建名单
- 痛风患者|尿酸降得越低越好?
- 春节|怕痛风?这个春节这么吃
