
文章插图
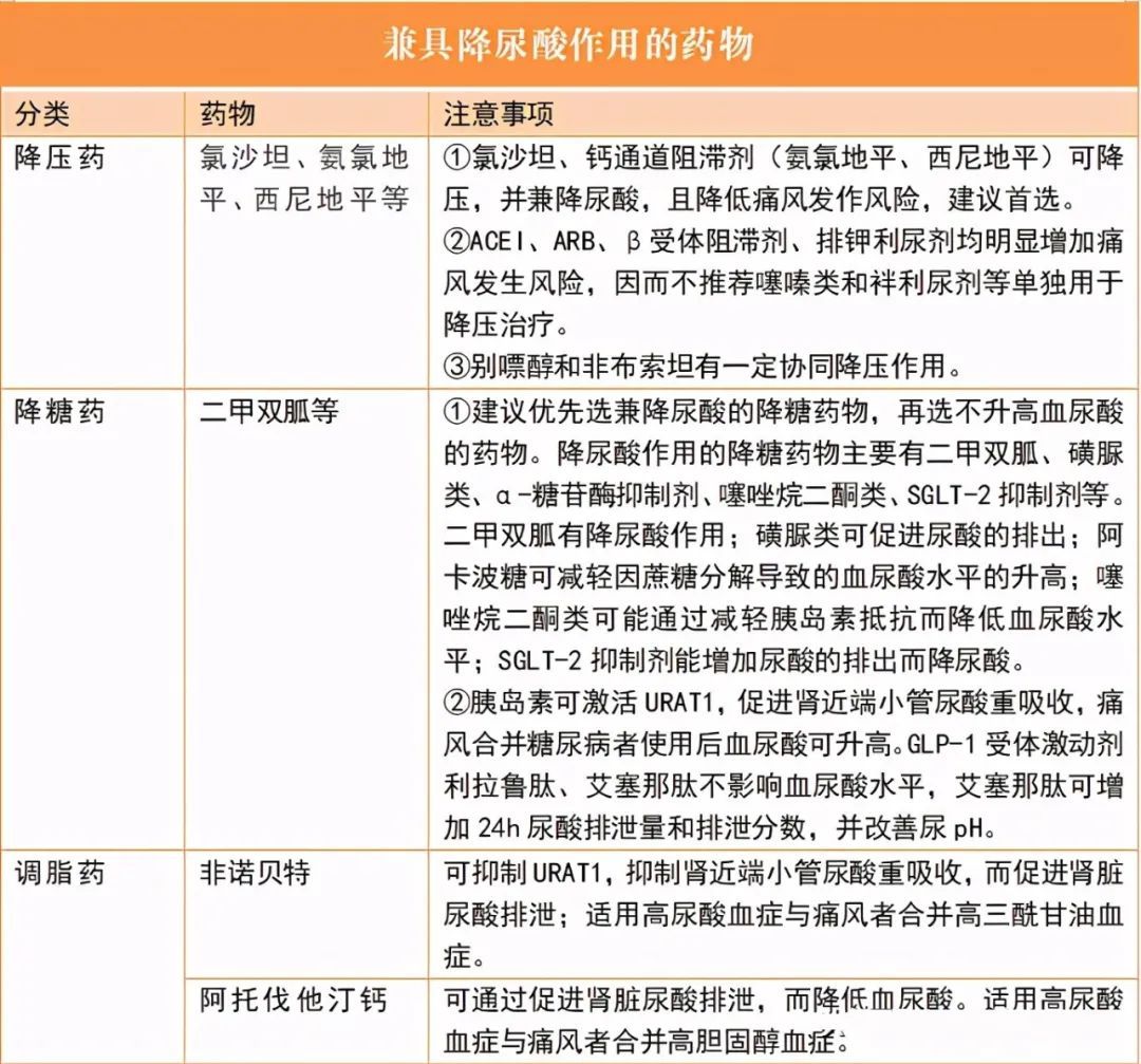
兼具降尿酸作用的降压、降糖和调脂药物
总而言之,对于痛风的治疗而言,不在一时,而在长远。痛风本身的治疗并不复杂,复杂的是痛风合并其它相关的代谢综合征、肝肾疾病、心脑血管疾病,常常需要根据情况合理用药。刘医生的告诫是,自行用药有风险,请遵医嘱用药;药物治疗的同时,请注意饮食调理、有氧运动等生活方式的改变;降尿酸是长期过程,尿酸长期达标后用药可逐步减量。
免责申明:文章内容所用部分文字、数据及图片来源于网络,版权归原作者所有,如有侵权请联系我们删除。
- end -
往期回顾
为什么降尿酸药物没把尿酸降下来?痛风治疗药物并不是无选择使用
痛风、类风湿关节炎、骨关节炎的关节畸形,还可以恢复吗?
痛风七十二辩 | 尿酸高除了痛风还有哪些危害?
医生,我手指晨僵、疼痛,是不是类风湿关节炎?
#哈达很漂亮,疗效更漂亮#西藏的患者在我院治疗后,对我院的服务特别满意,临别之际赠送美丽的哈达给张利君主任。
声明:本文源自网络,仅为传递更多信息之目的,不属于本网观点。请读者仅作参考,并请自行核实相关内容。
- 剧情|《地平线:西部禁域》总监:故事长度与前作相当
- 身体免疫力|想要区分关节炎和痛风,牢记这5点,或能帮你区分,需了解
- 风景|《地平线西部禁域》全新游戏截图 游历末世品绝美风景
- 痛风发作|降尿酸治疗时机及用药注意
- 升高|为什么痛风发作时,血尿酸浓度没有升高?这7个原因,别忽视
- 健康|“全专结合”上下联动——成都市温江区做深做实家庭医生签约服务
- 切除术|干细胞让脑中风患者走上康复之路!中科西部干细胞研究院
- 卫生院|郫都区安靖街道卫生院入选成都市第一批县域医疗卫生次中心创建名单
- 痛风患者|尿酸降得越低越好?
- 春节|怕痛风?这个春节这么吃
