文章插图
痛风急性期消炎镇痛药物
三种药物在痛风间歇期以降尿酸为主
通常而言,如果是初次急性痛风发作,建议应在消炎镇痛治疗后,炎症消除了才采用降尿酸治疗;而如果是降尿酸治疗的同时出现急性痛风发作,那么不需要改变降尿酸用药的剂量。
痛风的间歇期是降尿酸的好时机。在痛风间歇期,痛风虽然没有发作,但是血尿酸水平如果一直居高不下的话,那么就有可能在某一天再次侵扰关节,而且也会增加尿酸性肾结石、肾功能障碍、尿酸性肾病等与高尿酸血症相关的风险。
所以“痛定思痛”,在急性期过后,就需要在医生指导下进行降尿酸治疗。降尿酸治疗主要还是为了尽可能减少尿酸生成、促进尿酸排泄,让血尿酸水平保持在正常范围内,避免尿酸盐结晶沉积引起的关节和器官损害,提高痛风患者的生活质量。
文章插图
三大降尿酸药物要用对
降尿酸治疗的药物根据作用靶点和作用机制不同,分为抑制尿酸合成药物、促进尿酸排泄药物和碱化尿液药物,其根据个人情况不同要区别用药:
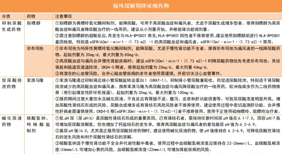
抑制尿酸生成的药物:通过抑制嘌呤分解代谢途径上的关键酶抑制尿酸的合成,主要包括别嘌醇和非布司他。别嘌醇经过肝脏代谢,对肾脏负担小,一般对症服用药物1~2天后,患者血尿酸浓度就会开始下降,7~14天达到高峰,但要注意别嘌醇的皮疹反应;非布司他一般推荐在别嘌醇不耐受或疗效不佳时使用,服药初期可能引起痛风发作,服药过程中需要每隔1个月左右监测肝肾功能。
文章插图
非布司他和别嘌醇比较
促进尿酸排泄的药物:通过抑制肾近端小管对尿酸的重吸收,促进肾尿酸的排泄,降低尿酸水平,主要包括苯溴马隆。苯溴马隆的降尿酸机制并不会增加肾脏的代谢负担,但是要注意使用后肾小管的尿酸浓度将增加60%以上,因此中度或严重肾功能不全者、有肾结石高危风险者及尿酸合成增多型患者不建议使用;使用苯溴马隆期间要注意其可能引发药物性肝损伤,尤其注意避免与降糖药、别嘌醇、抗甲亢药物合用。
文章插图
苯溴马隆使用
碱化尿液的药物:通过提高尿pH值而帮助尿酸溶解及从尿液排泄,减少尿酸沉积造成的肾损害,主要包括碳酸氢钠和枸橼酸钾钠,常与苯溴马隆一同使用。碱化尿液应适度,一般让尿pH维持在6.2~6.9之间,且每日尿量≥2000ml即可;碱化尿液期间要注意胃肠道反应、电解质紊乱、心肾功能不全等情况的出现。
文章插图
常见碱化尿液的药物
除此之外,还有拉布立酶和普瑞凯希等分解尿酸的尿酸氧化酶药物,这类药物作用强,可以把尿酸分解为分子量更小的尿囊素排出体外,主要用于难治性痛风的治疗。但是这类药物应用后过敏反应发生率高,而且失效率也较高,不建议轻易使用。
文章插图
痛风缓解期降尿酸药物
三种药物兼治痛风合并其它代谢性疾病
高尿酸血症和痛风患者常常会合并有高血压、血脂异常、糖代谢异常和心脑血管疾病等,如果出现这些伴发疾病,那么在治疗痛风及高尿酸血症的同时,就要兼顾这些合并的代谢综合征的治疗。
临床研究发现,有些降压、调脂、降糖药物兼有降低血尿酸的作用。所以高尿酸血症和痛风患者在选择降压、调脂、降糖药物的同时,可以根据实际情况优先选用具有“一箭双雕”效果的药物。
文章插图
有些药物能降尿酸,有些药物能升尿酸,请遵医嘱使用
兼具降尿酸作用的降压药物:血管紧张素Ⅱ受体拮抗药不但可以降压、防治心肌肥厚和改善心衰,还可以增加肾血流量和促进尿酸排泄,常用的药物是氯沙坦;钙离子拮抗药中的氨氯地平、西尼地平对血尿酸的降低有一定的影响,但是要根据降压强度来区别对待。
兼具降尿酸作用的降糖药物:双胍类降糖药物具有降体重、降尿酸以及降糖的作用,常用药物是二甲双胍,其降低血尿酸的机制是抑制游离脂肪酸的合成从而减少尿酸的生成;胰岛素增敏药如吡格列酮和罗格列酮均有降尿酸和保护肾的作用。
兼具降尿酸作用的降脂药物:非诺贝特和阿托伐他汀都有降脂和降尿酸的作用,一般来说非诺贝特可以直接作用于肾近端小管,抑制尿酸的重吸收和促进肾尿酸排泄。
- 剧情|《地平线:西部禁域》总监:故事长度与前作相当
- 身体免疫力|想要区分关节炎和痛风,牢记这5点,或能帮你区分,需了解
- 风景|《地平线西部禁域》全新游戏截图 游历末世品绝美风景
- 痛风发作|降尿酸治疗时机及用药注意
- 升高|为什么痛风发作时,血尿酸浓度没有升高?这7个原因,别忽视
- 健康|“全专结合”上下联动——成都市温江区做深做实家庭医生签约服务
- 切除术|干细胞让脑中风患者走上康复之路!中科西部干细胞研究院
- 卫生院|郫都区安靖街道卫生院入选成都市第一批县域医疗卫生次中心创建名单
- 痛风患者|尿酸降得越低越好?
- 春节|怕痛风?这个春节这么吃
