史上最详细的卤肉肉做法,从调汤到卤制,学会它开店都没有问题~
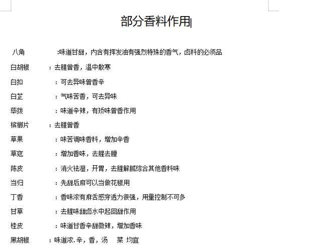
卤汤的底汤熬制必须得用猪大骨来熬,一锅经年老汤的阅历决定了禽、肉的卤质优良。犹如家传一宝,老汤资历愈长,卤味香味愈浓,不同于其他形式多样的烹饪手法,在平静的卤汁浸泡下,卤汁浓郁的香味以最沉稳的方式丝丝渗透。接下来分享做法1、30斤水 10斤猪棒骨 2斤鸡架①猪棒骨从中间敲开一分为二、把猪棒骨跟鸡架用用浸泡泡出血水、中间多换几次水。②锅中加水先把猪棒骨跟鸡架焯水、小火慢慢把水烧开撇去浮沫、注意:这一步啃关键一定要一遍煮一遍撇浮沫防止杂质贴附到骨头上!③焯水焯透后把棒骨跟鸡架捞出清洗干净、锅中倒入30斤水把棒骨鸡架放入把汤熬白即可使用过程大概在2-3个小时!2、卤汤调味以及卤肉调料配方比例我下面附图参考,还分享了部分香料的功效作用3、各种卤肉的时间不同制作过程也不同,生肉卤制前需焯水、这样咱们的卤汤才会越来越香4、每种食材大小成熟时间都不相同卤制的时候一定要依次放入、防止有的不软有的煮烂5、配肉上色我们要用到糖色最好用冰糖炒制这样炒出来色泽透亮挂到肉上也好看、第一锅卤汤仅靠糖色色度不够我们需要加入适量的老抽调色、为什么卤肉不直接用老抽而是选择糖色呢、如果直接用老抽上色卤出来的肉放置会快速变黑影响色泽!6、卤汤的保存方法、卤汤常温保存每次卤完肉必须用细焯子把杂质清除干净、卤汤锅禁止熬豆之类的食材防止发酵变质!如果长期不卤肉至少间隔一天要开锅一次!如果卤汤变少必须加骨汤!以上是我能想到的卤肉制作过程、大家有不明白的可以留言问我!希望我这套配方可以帮助到大家!
文章插图

文章插图

文章插图

文章插图
- 买羊角蜜,究竟选粗的还是细的看完你买到的都是甜的
- 做酸菜鲜肉包分了两步,写了很详细的做法,新手也能做成功
- 最详细的糯叽叽鸡爪的做法,再学不会我也没办法了
- 史上最全的做鱼技巧大全,赶紧收藏
- 最靠谱最好吃最详细的可爱的菜椒炒肉做法!零失败
- 史上最简单的国宝级甜点!随手一做就好吃,外面居然没得卖!
- 史上最好吃的大吉大利橘子蜜做法
- 山药买粗的还是细的,老农教你看4处,不管啥品种,一挑一个准
- 史上最“憋屈”的4种零食,明明很好吃,却被包装给“耽误”了
- 史上最详细的熬汤技法大全,看完后再也不用为熬汤发愁了!
