姓氏标示一个人的家族血缘关系的标志和符号。同一个祖先繁衍的后代称为宗族。姓氏最早起源于部落的名称或部落首领的名字。它的作用主要是便于辨别部落中不同氏族的后代,便于不同氏族之间的通婚。因此姓氏的产生,标志着从群婚制到以血缘关系的婚姻制的转变,是人类文明进步的一个重要里程碑。
文章插图
《百家姓》,“赵钱孙李”是北宋时期编写的。宋朝的皇帝姓赵,排第一位。其他的一一排下来,一共收集了单姓408个,复姓30个,一共438个。发展到后来,姓氏到底有多少个,那就要靠我们的彩邮大数据来统计了,每个姓的人数一算就准。现在华夏的姓氏,从起源上讲大致有这么几种:一类是古代的姓沿用至今。
文章插图
第二类是诸侯受封的国号、卿大夫受封的采邑继承而来的。像齐、鲁、楚、卫、曹、胡、许等,都是春秋时候的诸侯国名;屈、知、解、苏、羊舌等,就是以卿大夫及其后裔的受封的邑作为氏的。
文章插图
第四类以祖先的字或者谥号作为姓氏的。这类的姓氏很多,大致有五六百个,其中复姓近200个。比如,周平王的小儿子,字林开,他的后代就开始姓林了;宋戴公的公子,名充石,字皇父,他的孙辈就用祖父的字当做姓氏。到了汉代,改皇父为皇甫。古代“父”和“甫”有相同的意思,可以互换。此外,像孔丘,是宋公孙嘉之后,嘉,字孔父,所以就姓孔。第五类是以官职为姓氏的。
文章插图
第六类是以技艺作为姓氏。像巫、、陶、甄、屠等。当然,姓氏的来源还有许多,因为民族融合,许多古代少数民族的姓氏也会带到汉族中来。他们常常借用汉字中的单个字为姓氏,比如拓跋氏改为元氏、叱卢氏改为祝氏、关尔佳氏改为关氏、钮祜禄氏改为钮氏等等。还有,由于某些特殊的原因,像避仇、避讳、赐姓而改动的姓氏。虽然我们现在的姓氏分多繁杂,但是基本都是由这八个姓氏演变出来的
文章插图

文章插图
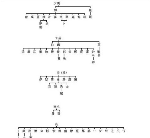
中国上古时期著名的八姓:姬、姚、妫、姒、姜、嬴、姞、妘。现在的姓氏也大多是从炎黄时代流传分化出来的,其中包括“三皇五帝”、上古先贤等。快找一找你的姓氏起源吧,看看最初的先祖是上古的哪位帝皇、圣贤。读者们,关于姓氏起源,大家有怎样的看法?如果喜欢本文章,请转发收藏哦~
- 让人胆寒的“凶残”冷兵器,小日本忍者镖垫底,大中华奇兵刃称雄
- 揭秘三星堆 为何有人称其不属于中华文化
- 中国第六大少数民族——彝族的起源是什么有这样三大祖先!
- 科普:中国“姓氏”分布图,快来看看你的“根”在哪!
- 俗语中的四大嫩,四大蔫,和四大紧,四大松都是什么
- 读《刘氏族谱》,谈中国的姓氏及宗族认同和家风、家学的传承
- 免贵姓某其中有两个姓氏不可加免贵两个字,原因是什么
- 纵所观之,在批判凡尔赛同时,我们等待什么?
- “穷死不耕丈人田,饿死不打亲人工”,为啥这么说?话糙理不糙
- 名句“兔子不吃窝边草”中“草”指的什么? 古人对这事还真含蓄
