微信|万字长文:谈谈我对视频号的思考( 四 )
】比如因为工具的原因,UGC还没有真正起来,一旦UGC开始真正崛起,将变成世界最大的短视频社交网络平台。
2. 视频号阶段性规划大体可分为哪几步?那回归到业务本身,不同业务不同阶段有着不同的打法,那个人认为目前视频号的规划主要有两块:
- 第一阶段:解决消费问题,提升用户消费意愿;
- 第二阶段:在解决用户消费意愿基础上,提高普通用户生产意愿,形成生产、消费正循环。
slogan往往是公司产品价值观导向的体现,首先简单介绍下抖音、快手slogan:
快手的slogan经历了“记录世界记录你”到“看见每一种生活”再到“拥抱每一种生活”进化;抖音的slogan经历了“让崇拜从这里开始”向“记录美好生活”转变;视频号的slogan是“记录真实生活”。

文章插图
(抖音、快手、视频号slogan演变)
抖快两个产品的核心差异,最主要是因为两者【底层价值观】和【产品定位】的不同。
宿华曾谈到他认为快手最重要的是记录,通过普通人的视角,去记录生活中的方方面面;其次就是普惠,普惠就是让所有人都有同样能力留下自己的记录。不会因为他高矮胖瘦、穷富美丑来做判断,希望能给用户平等的对待。
由于价值观、产品定位的不同,决定了在产品顶层设计:
产品的价值(服务于用户什么需求),和价值观(产品设计、内容分发策略、运营策略)、功能设计(一切设计的出发点是产品的底层价值观)、内容分发模式、商业化模式等呈现不同的发展路径和差异。
- 一个强调“美好”vs 一个强调“真实”,造成了两者「内容分发算法逻辑」的差异、「产品形态的差异」、「社区运营理念」的差异;
- 一个重内容质量,一个强调普惠公平;一个重运营,一个轻运营,一个选择单列上下滑沉浸式,一个选择双列瀑布流。
总结:抖音侧重“美好”,相比快手的重视人,抖音更重视内容。
抖音筛选出并持续放大高质量内容,适配的产品形态是单列全屏沉浸式,优化用户内容消费体验,导致用户和时长的高增长。
内容分发机制有利优质内容和有能力的头部内容创作者,社区流量分布呈现相对中心化特点。容错性低,对消费者更友好。抖音更侧重内容与人的连接, 社交属性相对弱,属性偏向流量公域可控的平台。
快手强调真实和普惠,去中心化,内容分发目的让每个人都能被看到,降低了用户的创作心理门槛,对生产者更友好;适配的产品形态是双列选择式,半主动获取,容错率高,且引入“基尼系数”概念对流量分配进行调控,适合长尾内容。
快手更重视人与人之间的连接,社交属性更强。但平台可控的公域流量不多,更适合做私域流量沉淀。那回看视频号的slogan是“记录真实生活”,更倾向于「生活沉淀」,用图片or视频的形式去记录自己的生活,有点偏向快手最早期的口号。
微信一贯坚持「让每一个个体都有自己品牌」的价值观,视频号会更加注重原创的、个性化的、个体的价值内容,是去中心化和更低门槛的。
相比抖音和快手算法优势,视频号的核心优势是基于熟人社交+算法的推荐机制,用社交推荐弥补算法推荐的不足,构建一个全新的内容生态。
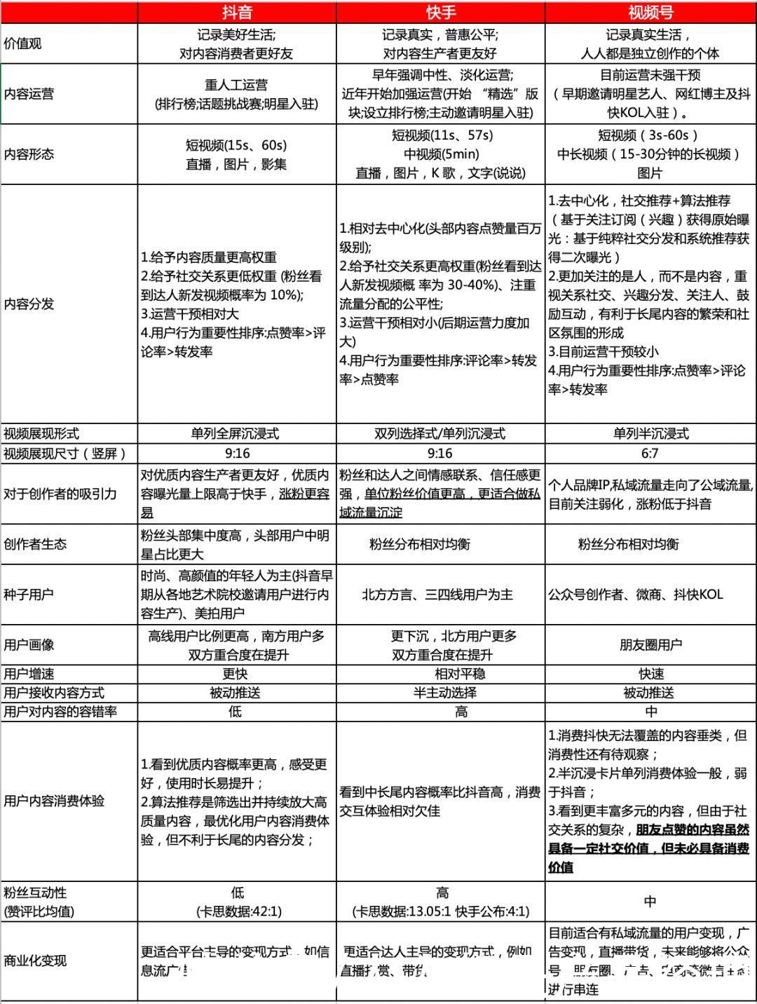
关于抖音、快手、视频号的差异,我用表格大概整理了一下:

文章插图
(部分数据资料来自东方证券)
2. 思考抖音快手都选择9:16尺寸,为什么视频号选择6:7尺寸?上面提到的抖快视频号的价值观差异,那这些差异是如何在产品形态上体现的呢?
抖音、快手竖屏视频均采用宽高比9:16的设计,这样的视频满屏,无黑边,兼容性好,同时消费体验最佳。
而视频号竖屏尺寸是比例6:7,这样设计导致的后果就是如果视频小于6:7尺寸,上下以黑色背景填充,大于这个比例上下会被裁掉。
对于抖快的KOL而言,如果想在视频号上发布视频,要么视频被裁减,要么重新剪辑,但又会增加发布门槛,那视频号为什么设计成目前大卡片单列交互?
- 正确|新昌消防丨听说,这才是微信新表情的正确打开方式
- 手机|原来微信一键就能拼接长图,朋友圈可发送几十张照片,涨知识了
- 试试|手机内存不够用,咋办?试试关闭微信这两步操作,轻松腾出几个G
- 微信群|社区团购的前世今生
- 纳闷|英媒纳闷:安道尔这个国家微信用户高达2000万,可只有8.5万人!
- 关注下方公|微信昵称可以加雪花了!好友看到后都懵了……
- 茶颜悦色|科技神回复丨QQ可以设置ID了,网友:逐渐“微信化”?
- 微信广告|小程序开发者看过来 流量变现倍增的秘籍来了!
- 微信绑定了银行卡,这两种照片要及时删除,避免造成不必要的损失
- 微信|微信转账点收款就能收到钱了?这个“秘密”要了解,很多人上当了
