ugc|短视频竞品分析:从用户和场景看抖音类产品设计
编辑导语:如今,市场上有各种各样的短视频,短视频作为目前比较火爆的领域,其本质是为用户带来创意的视觉传达。本文以抖音为例,对比微信视频号、小红书等竞品,并从三个方面深入分析短视频内容平台的运行机制和产品设计。我们一起来看看吧。
文章插图
短视频领域无疑是当下最火的内容平台,究其原因不仅仅是众所周知的沉浸式体验、推荐机制、低创作门槛等等,我认为短视频本质提供了一种更高效创意的视觉化表达工具,生产者可以结合长视频素材、互动玩法、热门话题等记录生活的体验和思考,还可以扩展至模仿、剪辑、二次创作;而消费者可以快速找到自己感兴趣的内容领域观看,获得精神世界的满足。
本文以抖音为例,对比微信视频号、小红书等优秀竞品深入分析短视频内容平台的运行机制和产品设计。
主要包括以下三个部分:行业背景和产品定位的思考、短视频上下游业务架构的认知、分发场景和消费体验的优化。
一、行业背景:互联网改变的是传统传媒传播内容的方式+效率+盈利模式对比小时候每周收到的英文报纸、午休播放的MP3、晚饭准时打开的新闻联播,现在的我们再也不用被动接收信息了,各类内容通过互联网主动或被动的推送到我们面前。而这种传播变革的具象可以总结成以下三点:
文章插图
传播方式的改变本质就是人和内容交互形式的改变:最简单的交互是比较容易实现传播、直观形象的图文交互,比如公众号、知乎、小红书等;然后是制作周期较复杂的视频,比如打破传统电视台影视剧垄断的爱优腾、关注兴趣圈层占据碎片化时间的中短视频平台,如抖快和B站、以及针对只适合听声音场景的音频社区等等。
新兴技术带来传播方式的变革,我在读研时候就做过利用传感器和AR技术的智能耳机产品设计(耳机可以感知脑电波和环境的变化推荐合适的歌曲),可以想象的是未来直播、VR、AR或者其他技术会继续改变人和内容的交互方式,带来更沉浸式、生动互动的体验。
传播效率的提升在于创作者和消费者的双向互动:从创作者来说,内容生产的门槛更低更自由了,比如爱奇艺自制剧吸引了一些上游专业的制片团队、抖音特效模板让用户随时随地展现自己的美;从消费者来说,创新的分发方式让用户可以更傻瓜高效的接触到感兴趣的内容,比如当下流行的推荐算法和社交网络传播。
在平台的拉扯下,用户和创作者的互动越来越直接、深入,开放给每个人自由表达的空间。
盈利方式已经延伸至更广阔的市场:我认为,除了少量的优质专业化内容,内容本身盈利能力有限,但却能带来巨大的流量和留存。
用户在观看不同主题内容的同时,必定会生长相关的需求,所以现在探索发展的兴趣电商、游戏直播、线下漫展、同城外卖等,都说明内容巨大可想象的空间,丰富的吸金能力补贴到创作者和平台,给核心的内容生态坚实的发展动力。
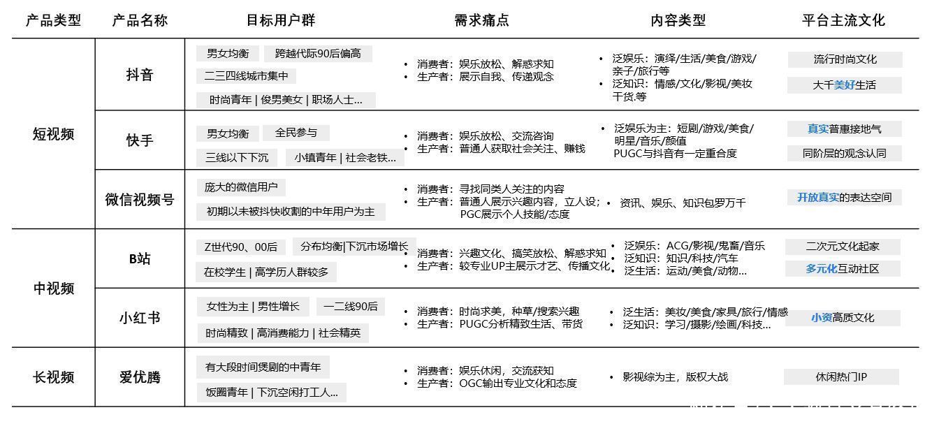
二、产品定位:文化理念决定产品定位=用户群需求+内容调性的差异化视频平台本质是连接人和视频内容的载体,这种连接的关系沉淀下来就形成了平台的文化,也就决定了产品在市场上差异化定位是什么,也就是吸引的核心人群是什么类,受欢迎的内容是什么样的。到这里,其实很好思考内容平台下的关系:
- 核心就是人和内容的关系,如何鼓励生产者输出给平台丰富优质的内容,又如何把合适优质的内容推荐给合适的用户(第四章会详细阐述);
- 接着是人和人的关系,这一点其实非常有意思,因为产品落到根部是人,用户通过“同好”的内容连接,可以是朋友之间的强关系关注了同样的信息,也可以是KOL向粉丝单向宣传某些内容,更可以是创作者之间惺惺相惜……通过同好内容沉淀同类人,扩展至社区氛围和社交场景,是微信和抖音当下都在探索的领域;
- 还有就是平台需要管理内容和内容的关系,比如同类同质内容的标签和评分,如何处理不同类内容的消费冲突等等。这里涉及内容池搭建和运营,本文不多做阐述。

文章插图
例如,抖音用户以二三线年轻用户为主,时尚青年爱美、追逐潮流和精致。
- 主板|华为智慧屏视频通话功能怎么使用,操作难不难?
- 短视频|运用5种套路写好短视频标题,视频播放量提升90%!
- 付费|腾讯奖励员工21亿港元股票;爱奇艺被曝大规模裁员;抖音短剧开启付费模式;豆瓣被约谈,所有小组回复功能已暂停丨文娱周报
- 算法|华硕无畏Pro14上手图赏:5K价位的屏幕天花板,配置体验无短板!
- 短视频|简单复制操作也可以年入20万
- gmv|有赞:视频号直播上线至今带来的交易额已达近10亿元
- 支付|“视频+支付”想象空间有多大
- 视频|不要迷信算法,会变得无趣
- 传感器|认清差距!看清我国这三大技术短板,中国科技还需努力!
- logo|中国移动视频彩铃logo征集作品火“出圈”了
