ugc|短视频竞品分析:从用户和场景看抖音类产品设计( 三 )
- 商品可以通过直播/短视频的形式高效触达到目标用户,转化高;
- 广告投放效率高,协助推广的达人多,营销活动效果好;
- 分佣成本低,净利润高;
- ……
同时抖音电商以兴趣内容触发用户的消费欲望为核心去做电商,通过KOL直播带货、营销低价好物、创建私域群等做法,已经达到了增长的效果。
通过上面分析,可以大致窥探抖音平台的发展方向:
- 内容建设:涵盖生活方方面面,泛娱乐泛知识等等;获取更多的稀缺优质创作者,积累有核心竞争力的内容;
- 内容传播:高效、准确的分发机制,活跃高频的互动氛围;
- 利润分配:在用户良性增长的基础下有多元强大的吸金能力,吸引更多的创作机构、广告主和商家入驻,有更多的资源分配能力和话语权……
一是从用户需求出发分析不同用户感兴趣的内容是什么,兴趣背后真实的心理动机是什么?
二是针对不同分发方式用户消费场景是什么,对应的功能是否满足其使用流程的需求,交互和信息呈现上是否能有更好的视听体验?
1. 用户需求动机兴趣是多元且变化的,但都和自身经历体验或者外界生活互动有关。
前文提到的目标用户群是各个产品初期占领市场的切入点,但只是最宽泛的用户画像,需要结合具体人群的基本属性、浏览行为等海量数据再去细分归纳。
因此,我在有限的条件下调研归纳了最基础的兴趣需求。我认为,用户关注这类内容的背后动机一是与自身从小到大或者近期的情绪体验息息相关,二与外界社交互动的过程中触发兴趣。

文章插图
举个栗子,抖音上最主流的消费需求就是娱乐休闲。
以我自己分析场景,很多时候是加班回家累了打开抖音想放松一下,如果刷到海边风景的视频就会想“旅行真舒适啊,想去”,如果刷到校园博主的VLOG就会想“以前自己上学的时候是不是也有类似的场景”。
抖音核心的推荐机制通过一个个视频准确唤醒了我对过去或者当下情绪体验的记忆,短时间内与自身经历或者观念的高度重合,所以引发了我的关注和共鸣。
还有一个场景可能是午休期间同事谈论起娱乐八卦,发现自己还没了解到,而抖音上新闻信息推送的是各大平台中非常及时的,所以打开热榜或者直接搜索话题,果不其然就找到了各种解读的信息。
这就是在与外界交互中触发了当下即时的兴趣,在此过程中我获得了与朋友聊天的谈资,也就是常说的“社交货币”。
到此,我感兴趣的内容画像就可以增加“旅行”、“校园生活”、“娱乐新闻”等标签,同时与此关联度比较高的标签“攻略”、“风景摄影”,甚至跨越型组合型的关联“毕业旅行”、“明星代言景区”也都可以推荐给我。所以尽管兴趣是多元变化的,也是可以通过各种方式模拟和预测的。
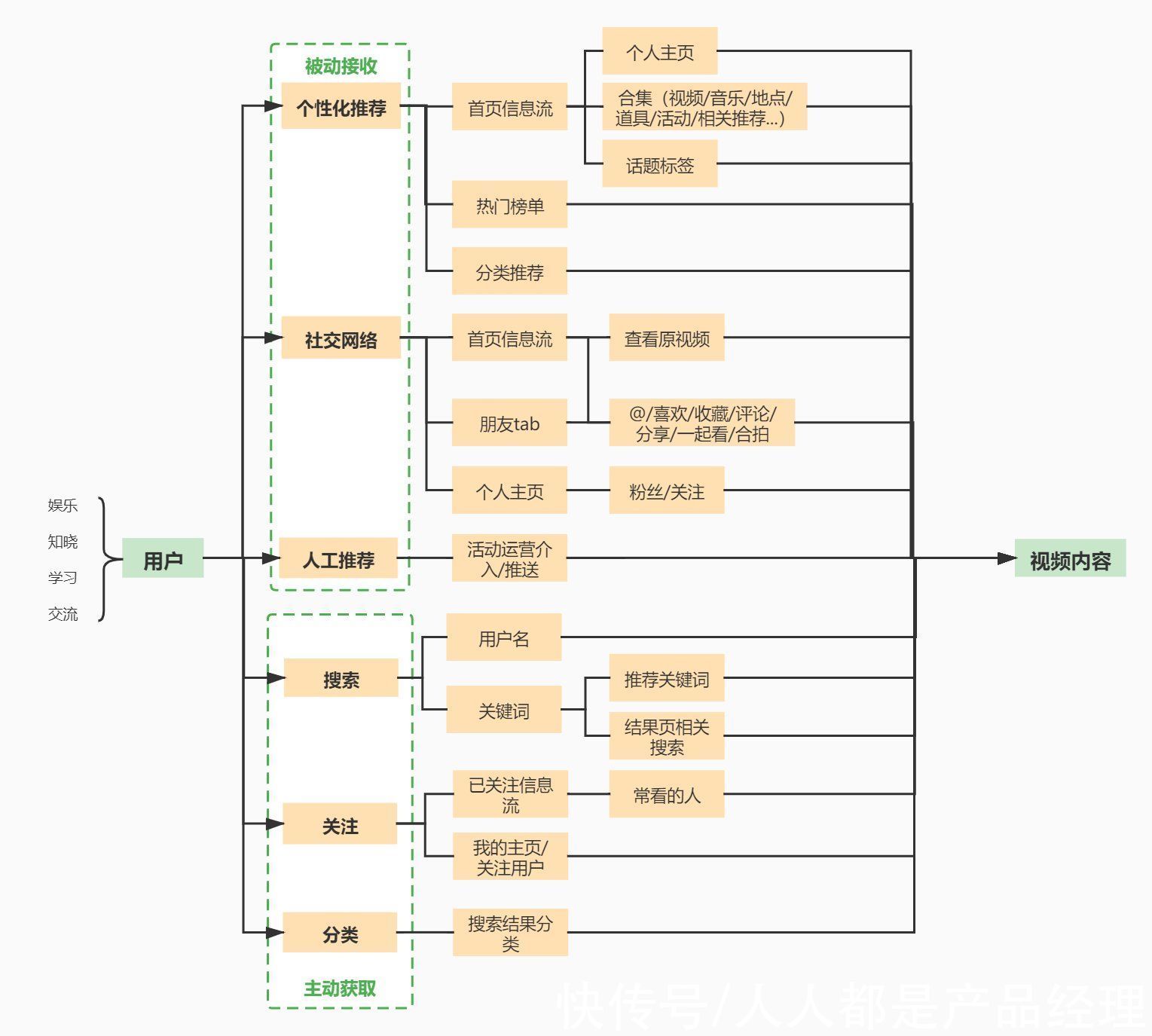
2. 消费场景和功能分析:思考用户触达内容的路径和体验在梳理完用户需求场景、动机后,到了产品功能设计上,我觉得需要关注的首先是最区别竞品的核心功能是什么,优劣是什么——对短视频来说就是连接用户和视频内容最核心的消费路径是什么;其次是落地到流程设计、信息呈现、交互体验上是不是最简单、直观、有趣的。
以下梳理了抖音现有的内容分发和消费路径,并对比快手、微信视频号、小红书等类似功能进行深入分析:

文章插图
(1)个性化推荐:不同推荐场景下用户消费心理不同
推荐场景:如同进入书店,用户一眼看到的是自己最感兴趣或者时下热销书籍,然后再走入专题区域进行扫视挑选,最后再选择具体的作者/书籍阅读精华。
同理,首页信息流作为承担流量最大的入口,用户浏览时候对视频的丰富度、时效性、准确度、惊喜度要求也是最高的。
- 主板|华为智慧屏视频通话功能怎么使用,操作难不难?
- 短视频|运用5种套路写好短视频标题,视频播放量提升90%!
- 付费|腾讯奖励员工21亿港元股票;爱奇艺被曝大规模裁员;抖音短剧开启付费模式;豆瓣被约谈,所有小组回复功能已暂停丨文娱周报
- 算法|华硕无畏Pro14上手图赏:5K价位的屏幕天花板,配置体验无短板!
- 短视频|简单复制操作也可以年入20万
- gmv|有赞:视频号直播上线至今带来的交易额已达近10亿元
- 支付|“视频+支付”想象空间有多大
- 视频|不要迷信算法,会变得无趣
- 传感器|认清差距!看清我国这三大技术短板,中国科技还需努力!
- logo|中国移动视频彩铃logo征集作品火“出圈”了
